本文为节选内容
如需更多报告,联系客服
或扫码获取报告

3D 打印技术又称增材制造技术,是以三维数字模型 为蓝本、逐层叠增材料成型 ,融合了信息技术、先进材料与数字制造技术。 相较传统切削去料的减材路径,增材制造通过自下而上的堆叠方式 能够 省去模具、夹具与多道流转工序 ,提高生产效率,并较大程度减少原材料浪费, 降低成本、快速交付,适用于几何复杂、定制化、轻量化零部件制造。

供需两侧驱动,3 D 打印市场方兴未艾 。根据 Precedence Research 的最新数据,全球 3D 打印市场规模在 2024 年达到246.1 亿美元 ,对应人民币约 1700 亿元 2024 2034 年 CAGR 有望达到 18.5%18.5%,行业正处于快速发展的黄金期 。 供给端, 3D 打印已在 工业场景完成技术积淀 AI 建模把设计门槛降至 一键级 消费级放量的基础设施就绪 。需求侧,短期催化因素为 2024 年 IP 经济与潮玩热潮叠加,正版手办预售期 长、缺货情况普遍 3D 打印正成为热门 IP 正版手办供不应求时 的个性化补位方案, 二次元及谷子经济受众 构成裂变式种子用户 。 中长期来看, 新消费世代对个性化、差异化、限量款需求刚性化, 3D 打印 逐步 升级为 个性生产力工具 持续抬升行业天花板 。
按使用场景分 ,工业级设备 市场增速走向平稳, 根据 CONTEXT 数据, 24Q4 售价≥ 10 万 /10 2 万 /2 0.25 万美元的 工业打印机出货量 分别下降 6%/18%/11% 。 而消费级 3D 打印 设备 技术迭代与供应链降本共振, 2,500 美元以下机型同期放量 + 26%,成为拉动行业增 量的核心支点。

消费级3D 打印机 技术参数适中、操作简便、价格亲民, 锚定 C 端使用场景,客群以创客、海外课堂为主体,辅以设计师和工程师等专业性工作人员需求。 2024 年,消费级 3D 打印市场规模达 41 亿美元,约占整体市场的 16% CAGR达 28% 。
工业级3D 打印设备体积大、价格高、精度优, 主要服务 下游服务商或由一体化企业自用,提供打样及定制服务。伴随新消费浪潮推动个性化需求,供给端需适应小批量、多款式、灵活 的 生产模式。工业级 3D 打印机 下游应用 消费品属性日益增强 场景边界由航空航天、医疗骨科外溢至时尚、家居、消费电子 等 消费 品 赛道 。

分区域看,欧美出海市场空间广阔,亚洲高速发展 。 欧美市场作为 3D 打印技术的早期发源地,市场成熟,规模领先,2024 年北美和欧洲地区销售额占全球 3D 打印市场超 51% 其中美国 市场规模为 86.1 亿美元,占全球收入超 35% 。此外 中国 3D 打印市 场展现强劲发展势头,已 在 全球供应链中 占据 核心地位 。 25H1 年中国 3D 打印设备出口额 额为 44.1亿元 同比增长 7 .3 %。
3D
打印在工业生产端已是成熟技术,现正抵达向消费级应用突破的行业奇点。 依国金新消费方法论,渗透初期的三
大驱动力为
(1) 产品力突破带来的消费级市场横向破圈。伴随产品功能持续丰富与性能改善,消费者更多且更关键的需求被
满足,从而辐射更广人群,实现市场疆域的横向扩展。当前消费级 3D 打印正走出桌面玩具的原生标签,进化
为让消费者低门槛、高成功率把创意落地的工具;兼具情绪消费属性与功能价值属性,成为 好玩且好用
的创意伙伴,驱动消费级市场横向扩容 。
(2) 产业规模化带来的产品价格下探。消费级市场所对应的庞大需求,反向牵引产业链规模化,摊薄研发与制造
成本,终端价格走低。昔日工业级 3D 打印机体积大、价格贵,伴随技术迭代与产线优化,当下消费级基础款
售价已降至手机价位段,以价格亲民实现市场边界的快速外推 。
(3) 品牌效应提升市场渗透加速度。当技术迭代推高功能价值、规模经济 推动 价格 下探 后,高势能品牌以用户资产为媒介,将性能跃迁 与 成本下探的复合价值浓缩为可快速解码的符号,降低消费者认知摩擦。目前消费级3D 打印头部品牌正激进投入社区生态与文化建设,通过内容共创、社群活动与品牌叙 事,把技术参数转化为情感认同,进一步放大市场渗透的加速度 。
我们将以该方法论为纲,对产业链 进行系统拆解,在大且快速增长的行业中锁定具体的高弹性方向 。3D打印 产业链包括 上游 耗材 、中游 设备 和下游 服务 三个环节 全球口径下, 2024 年 耗材 设备 服务市场占比分别为20%/ 28%/52% 。 上游耗材领域近年来国产替代趋势明显,中国坐拥塑料、金属粉末和树脂等材料的丰富产能, 工业基础与规模效应优势明显, 具有较强成本竞争力 代表企业 包括 家联科技 ,海正生材 等 。 中游环节 以 3D 打印设备为主,国内企业逐步赶上国际先进水平,携创新基因出海弄潮,代表企业包括创想三维、拓竹科技、金石三维等 。下游服务及软件领域 聚焦医疗、航空、消费、电子等应用领域,推动行业需求快速增长。
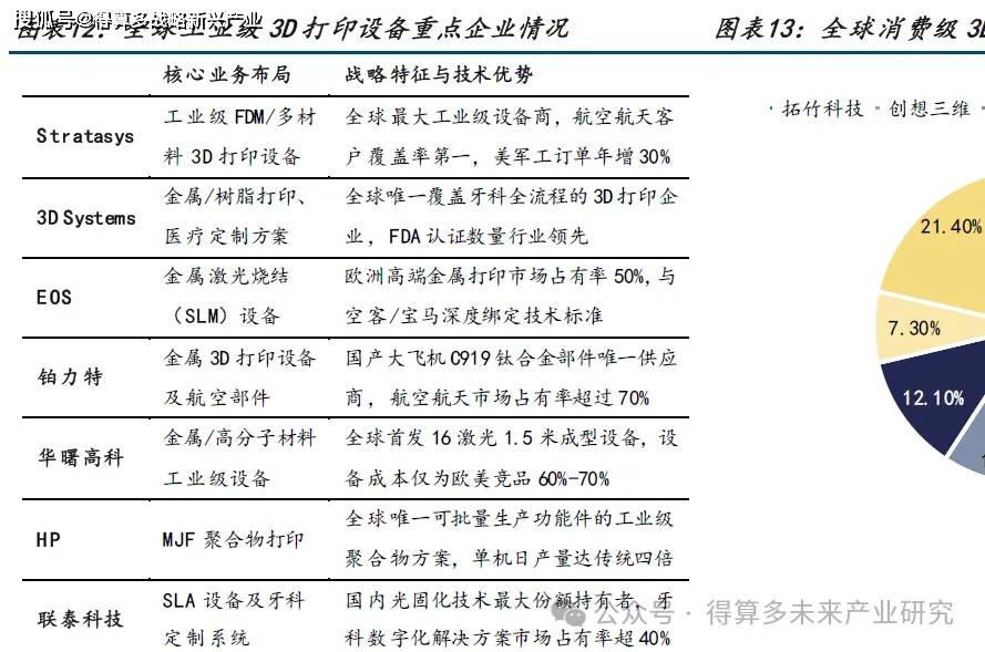
中游设备制造是 产业链的技术策源地与价值中枢 技术门槛高、资本密度大,牵引上游 耗材 及下游应用场景同步升级 。分品类看,工业级是 3D 打印的设备基本盘, 以金属打印设备为主, 头部企业包括 国 际巨头 3D Systems 、 EOS 与本土头部企业铂力特、华曙高科等 。 消费级 3D 打印设备以打印机为主体, 同时涵盖辅助建模使用的 3D 扫描仪 、 进行后续处理并扩张 3D 打印使用场景的消费级激光雕刻机。 市场主体 消 费级 3D 打印设备市场 目前 集中度较高, 2024 年行业CR5 为 78.6%78.6%,龙头公司包括拓竹科技、创想三维、纵维立方、闪铸科技等。

产品力提升:成功率与成品率是消费级渗透首要条件。 当前消费级 3D 打印产品力跃升的核心锚点在于成功率与成品率的持续抬升。技术普惠的长尾效应正加速兑现 自动调平、缺料续打、温湿闭环等能力逐项下沉至主流机型,硬件稳定性呈指数级提升,使用门槛随之下降,既强化存量用户粘性,又降低新用户进入壁垒。同步发生的 AI 跃迁使建模痛点被系统性抹平 拓竹、创想三维已接入腾讯混元 3D 2025 年 9 月腾讯混元 3D 3.0 模型 及 Studio 版本 正式发布, 覆盖 文生模型 自动修复 智能切片 云端预览 全链路管线,开发复杂度与成本被数量级压缩。硬件稳定性提升与软件智能化结合,解决传统 3D 开发管线中,生产环节多、制作成本高等痛点,使消费级 3D 打印逐步接近 开箱 即用体验,用户群体由小圈层向大众扩散,从而推动渗透率加速提升 。
价格亲民打开大众市场。龙头公司均 构建了从入门级到专业级的产品 矩阵,以拓竹和创想三维为例,入门款 创想三维的 K1 SE 1999 元)与拓竹科技的 A1 2199 元)有效降低了技术入门门槛;中端主力机型如 K2 2999 元)与 P1P 3699元)在性能与价格间取得了优异平衡,满足了核心创客与设计师群体的需求;而高端型号如 K2 Plus 9999 元)则旨在服务有更高要求的专业用户。 目前 一台性能可靠的中高端 3D 打印机的购置成本,已与一部高端智能手机(如华为Mate70 基础版, 5999 元)大致相当 。 极具竞争力的性价比策略与精准的产品分层,实质上是进行有效的市场教育,显著降低了潜在用户的决策成本与尝试壁垒,是推动 3D 打印技术从利基市 场走向大众普及、实现市场规模持续扩张的核心驱动力。
品牌效应提升破圈加速度头部企业通过 将用户从付款者升级为参与者 共创者 ,构筑起高粘性的用户资产。拓竹的MakerWorld 设置 独家 IP 模型专区,配套 Bambu Handy“ 一键打印 ””,将复杂的 3D 打印过程简化 一键下载 。创想三维则展现了依靠庞大用户基数构建社区 创想云平台上的免费模型榜、大型设计竞赛以及细分化的售后互助专区、 3D百科,共同形成了一个从内容获取、学习交流到创意激发的闭环。通过构建活跃的品牌社区, 社群归属感替代功能说明书,圈层壁垒自然消解,品牌社区成为行业持续扩张的自循环引擎 。产品力提升、价格力提升与品牌效应协同作用推动消费级3D 打印市场持续扩张, 2024 年全球消费级 3D 打印设备出货量、保有量分布为 4.1 、 15.8 百万台, 2020 2024 年 CAGR 为 10% 、 25.84% 。 具体来看, 在消费级市场渗透过程中,消费级 3D 打印 设备端市场规模持续扩张由三类换 机需求共振驱动
(1) 老化换机构成刚性基数。设备自然寿命通常为 4 年, 具体根据使用频率有所差别。家庭使用者使用频率相对较少, 3D 打印农场 7 × 24 小时高负荷运转 设备损耗较多 。
(2) 技术迭代创造弹性 空间。 2024 年前市场以单喷头 FDM 为主,换色效率低、 耗材 浪费高, 主要产品更新集中在箱体结构变化、龙门架结构变化等外部物理性 微创新, 终端 换机刺激有限。 2025 年起, 拓竹发布双喷头结局方案, Snapmaker 独立四头并联系统 极大提升多色打印速度,同时节约材料浪费,引领 3 D 打印技术潮流 。对 C 端,操作门槛降低 吸引了更多入门用户。 对 B 端农场,若仍沿用单喷头,单件 耗材 成本 面临挑战 ,倒逼设备 换机 促进消费级 3D 打印设备向主流制造生态转型。
(3) 场景渗透打开增量通道 。 对于新玩家, 海外 的 DIY 和极客文化 正持续 推动 增量 而 国内 也正处于新兴 市场 的快速发展 期 。 对于老玩家,尤其是 B 端老玩家,伴随下游潮玩领域相关订单 爆发 订单增多促使农场主需购置更多设备,推动设备 增量 需求。
3D打印上游耗材百花齐放,应用导向与技术适配特征 显著。当前上游耗材材料选择 高度依赖下游应用场景的差异化需求和具体的 3D 打印技术路线 主要材料包括金属、有机高分子和无机类。 工业级设备主要 技术路线包括 SLM (激光选区熔化)、 SLS (激光选区烧结)、 EBSM (电子束选区熔化 等 高温高能 技术 主要使用的工程塑料、金属 陶瓷等材料 。工业级别设备和技术路线下 粉尘、高温、废气伴生,操作门槛与设备参数双高,场景 天然锁定工业端。
消费级使用场景高度匹配,PLA 耗材青山依旧。消费级 3 D 打印工艺主要采用 FDM (熔融沉积制造 模式 2024 年 FDM市场份额超过 44.8%44.8%,主要得益于其低成本与低门槛特征。 FDM 技术 原理是使 PLA (聚乳酸 、 ABS 丙烯腈 丁二烯苯乙烯塑料 、 PETG 聚对苯二甲酸乙二醇酯 1,4 环己烷二甲醇酯 、 PC 聚碳酸酯 、 TPU 热塑性聚氨酯 等热塑性材料及其复合材料经高温熔化,通过热融喷头挤出后遇冷迅速凝结固化,然后通过打印头在平面上的摆动以及加热板向下位移而形成立体实物。 其中 PLA 耗材是迄今 FDM 生态黄金选择,其 温度窗口宽、无需热床、成本低廉、加工链最短,是 消费级 3D 打印耗材 中短期 唯一最大公约数。
耗材产业链地位来看,3D 打印行业仍处于 增量共拓 早期阶段 ,设备与耗材环节 分离仍是行业主流。 设备 商 将稀缺资源集中投入技术迭代、下游服务与社区运营,耗材 商 则把产能与研发 聚焦 多 SKU+ 快迭代供给弹性,双方共同推动市场加速渗透 耗材行业格局来看,当前市场格局较为分散,各 PLA 厂商多采取单点突破策略 抢占潮头 战术落点与国金新消费破圈三要素精准对齐。
产品力加速客群横向破圈材料革新抬升成功率, SKU 丰富度让创意落地零摩擦 。 质量维度,耗材线径公差、温度曲线与设备端实时匹配、拉丝率三大指标决定堵头、翘边、层裂概率。韧性、延伸率、批次稳定性占优的品牌优势明显。此外 ,消费级渗透的原生动机是满足创意探索,颜色与质感是最直观、最低成本的表达方式 。 目前 PLA 耗材已多点开花:除基础色外,丝绸 PLA 呈现哑光质感,木纹 PLA 复刻木质纹理,金属 PLA 自带颗粒光泽。例如,创想三维自产耗材,纯色高色准, Polymaker 高端系列以卓越色精度收割专业设计师,新锐 Inslogic 凭木纹与 PLA Silk 系 列 85 表面光泽度抢占社交眼球。
3D打印服务是服务商围绕 3D 打印技术向客户提供 产品制造和设计解决方案 ,包括 数据端 3D 打印扫描、建模,工艺端3D 打印设备 指导 、参数调配、耗材支持,以及 供应链端 ODM/OEM 生产等 全流程支持 。 当前 3D 打印服务领域由设备商主导。一方面, 3D 打印高技术属性, 服务须穿透设备基因、材料语言与工艺黑箱,壁垒向设备端倾斜。 另一方面,在消费级市场快速扩张的背景下,可靠的技术服务已成为降低用户门槛、提升使用体验的重要环节。展望未来,考虑到行业技术属性与龙头品牌先发优势筑牢壁垒, 设备商掌握服务入口的格局 或将持续深化。
具体来看消费级 3D 打印 服务 的终端图景,在海内外因文化基因差异而呈现出不同的 聚焦点。 海外 DIY 精神与创意溢价被写进社会共识,需求端由 C 端创客与教育场景共同驱动 。创客需求 方面,海外创客群体( Makers )庞大 创客社群以开源硬件与个性化设计为叙事母题,将 3D 打印转化为自我表达的高溢价入口,付费意愿 高。教育市场需求则实现全阶段覆盖,小学课堂以科学实验与 STEMA 考试 认知启蒙,中学通过社团 课程双轨制固化动手能力,大学阶段工科(机械、材料、建筑)与艺术科系(工业设计、纯艺、动画)把 3D 打印升格为系统级必修课 。
国内语境更强调工具理性,消费级 3D 打印被纳入供应链末梢 。 消费级 3D 打印 小单快返的柔性 生产优势极其适配个性化、差异化消费品生产,伴随 IP 经济相关订单需求 井喷 3D 打印农场 大 批涌现。 3D 农场本质为 ODM/OEM 企业, 通过几台至几千台不等的 3D 打印设备运行,服务于爆款潮玩手办、小批量定制订单和工业打样件需求。当下 3D 打印农场有多种途径接单,包括 3D Hub 、 Shapeways 、 MakeXYZ 等全球性专业平台, Linkedln 、 Facebook 等社交媒体,以及 亚马逊跨境仓、 电商平台、以及 地摊链 订单。 截至 2025H1 ,全国备案农场已逾 2000 家,桌面级设备保有量突破 10 万 台 。
展望未来,消费级设备持续渗透聚焦国内场景,B 端 C 端双轮驱动。 目前海外市场需求群体和需求动机已经明确,渗透率曲线趋于平缓 。中国市场潜力巨大,拓竹和创想三维等头部公司正积极开展市场教育,推动设备普及。 B 端:紧扣生产需 求打造设备与服务。拓竹科技开发针对 B 端农场主的软件农场管家服务器和农场管家客户端, 把散点打印机聚合成可远程排产的 云工厂 。创想三维提供速智能、大尺寸、高性价比机型,赢得了大量农场主的青睐。其官网提供回本周期计算,农场主使用其推荐机型 Ender 3 V3 Plus 可实现一个月 回本 、两个月盈利。
C端:持续通过市场教育,技术普惠推动市场普及。一方面, AI 技术普及与社区互动教学、技术分享和经验交流,帮助消费者解决打印过程中的具体问题,提高打印成功率,降低技术门槛,促进市场渗透。另一方面,行业龙头持续开设线下体验店,提供消费者与产品的面对面接触机会,并还通过实际操作和现场指导,帮助潜在用户了解 3D 打印技术的实际应用。截止 25 年 10 月 ,创想三维在深圳、武汉、成都等主要城市开设线下门店。 2025 年 9 月底,拓竹 科技在深圳万象城开设了其全球首家体验店。
工业级3D 打印:从 高精尖 走向 千家万户 。 工业级 3D 打印创立之初主要应用于航空航天和医疗领域,随着技术日趋成熟以及新消费浪潮兴起,工业级 3d 打印 正释放新质生产力,下游迅速向广大消费品延伸并实现规模化应用。
汽车 领域, 新材料性能以及按需生产、本地化制造的降本增效能力正在增强 3D 打印在汽车电子领域的应用能力,叠加消费者对个性化车辆设计和零件的需求不断增加, 比亚迪、宝马、保时捷等知名企业司全面入局 3D 打印技术,用于原型开发、零部件生产和工装优化。
消费电子领域, 3D 打印适配于复杂结构件生产 。伴随 手机、 VR 、折叠屏对 异形 轻量化 需求 的刚性化,苹果、荣耀 、三星等公司纷纷布局以支持外壳和框架等零部件生产。
3D 打印鞋履板块方兴未艾, 即 利用 3D 打印技术制造的鞋内垫,用于提供脚部支撑、减轻压力、提高舒适度以及适应个体脚型的定制化鞋 垫 。 相较于传统鞋模制造, 3D 打印可以通过特殊结构设计实现减重降本及产品性能改善 ,同时 咬花 能够 一次性成型,生产更加环保 。目前安踏 阿迪达斯、耐克和李宁已入局 3 d 打印鞋领域, 通过 3D打印中底技术抢占高性能运动市场。