如需更多能源产业报告,联系客服购买
可购买单份报告或打包订购(800多份能源产业报告,覆盖煤炭、石油、天然气、新能源/可再生能源、风电、光伏、水电、核电/核聚变、储能、氢能、固态电池)
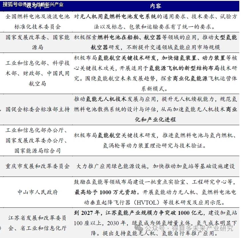
政策端自上而下落地加速,支持氢能无人机及基础设施建设。
近年来, 国家及地方政府在政策端持续发力,大力支持氢能飞机及氢能基础建设领域。从国家层面来看, 2020 年 6 月颁布的《无人机用氢燃料电池发电系统》,统一了无人机氢燃料电池相关的要求 2022 年 3 月发布的《 氢能产业发展中长期规划( 2021 2035 年) 》,要求 积极探 索燃料电池在船舶、航空器等领域的应用,推动大型氢能航空器研发 2023年 10 月发布 的 《绿色航空制造业发展纲要( 2023 2035 年)》,明确布局氢能航空关键技术研发及商业化运营模式探索; 2024 年 12 月,国促会标委会及工信部等单位分别推动氢能无人机技术发展与工业领域低碳氢应用实施方案,加速 氢能无人机技术商业化 和 产业化进程。地方政府积极响应, 2025 年 2 月,重庆、中山、江苏等地陆续发布政策支持氢能无人机产业发展、推动氢基础设施建设。

2024年起 产业端进入密集试验期,续航能力、 极端 环境适应性 等性能 持续突破,技术储备充分为后续商业化落地奠基 。 自 2024 年起,氢能无人机行业试验加速推进,例如,氢航科技的“氢旋 4 号”在 2025 年 1 月成功完成 40 ℃环境下的首飞,续航能力显著提升;协氢科技的“擎天 H100 ”在低温条件下 实现了挂载 45kg 飞行,续航超过 2 小时;氢澜科技的 XC02 无人机完成了 43.2 公里的长距离自主巡检测试,续航时间超过 90 分钟。此外,同尘和光、理工氢源、天目山实验室等机构也取得重要进展,验证了氢能无人机在高海拔、低温等复杂环境下的可靠性和性能优势。 随着技术的不断成熟和试验的加速推进,氢能无人机将进一步向高性能、高可靠、强适应性发展,为产品商业化落地作充足的技术端储备。
当前氢能无人机产品已具备相当出色的性能指标:
1 )动力系统 主要采用氢燃料电池, 少部分采用锂电池进行辅助, 功率可达 10kw 左右 ,云航 s45 达到 12kW
2 )储氢方式 以 35MPa 气态储氢为 主流 ,储氢容积最高可达 40L ,固态储氢、液氢无人机已有样机 3 )续航时间 与载重量 和运行温度 相关, 普遍集中在 1 3 小时, 最高可达 9h 4 )适应温度 最低 可达 40 ℃℃,最高达到 57 5 )载重量普遍具备 5 15kg 载重能力,部分机型可达 100kg 及以上。
协氢新能源 6 亿元 大单 落地, 打开氢能无人机商用化局面 。 2024 年 12 月 18 日,协氢新能源 与上海氢洋科技有限公司签订了 6 亿元 1000 台百公斤级出口农业用氢能无人机 合作协议 ,为 迄今为止最大的氢能无人机订单 ,充分证明了氢能无人机商业化路径的可行性。 我们认为这一订单实现了对氢能无人机商用化应用的初步验证,后续有望看到订单持续落地。