本文为节选内容
如需更多报告,联系客服
或扫码获取报告

1.1 法规瓶颈下行业迈入政策周期,政策落地正当时
回顾自动驾驶技术发展历程,技术是其中的核心推动力:1)早期(17 年以前):以Mobileye 为首的智能驾驶公司为主流,黑盒模式占领市场;2)成长期(17-20 年)特斯拉吹响车企布局自研号角,HW3.0 & BEV+Transformer 算法大获成功,车企成为技术推动力;3)爆发期(21 年至今):国内智能化潮流涌动,新势力切换BEV 模式,模型效率大幅提升,产品上L2+智能驾驶逐渐普及。
技术驱动下,目前国内L2 级自动驾驶/高速NOA 已经成熟。根据GGAI 的数据,23 年10 月:1)理想已实现100%L2+覆盖,其他新势力诸如小鹏、蔚来亦在80%以上,新势力&特斯拉在智能驾驶领域依旧领先。2)其他传统OEM 如比亚迪、吉利、长城等亦已接近50%,22 年同期多在30%附近。至23 年9 月,ACC/AEB/APA/RPA 等L2 级自动驾驶技术已下放至售价7.38-8.88 万的新车哪吒AYA 上;高速NOA 已应用在售价12.8 万元起的宝骏云朵上,L2 级自动驾驶/高速NOA 下沉超预期。
放大看
23 年是城市NOA 元年。智驾经历了年初铺垫-年中新车上市落地-Q3 密集发布三个阶段,进展超预期:1、年初早期铺垫:4 月起厂商加速城市NOA 布局,华为率先发布ADS2.0 智驾系统与问界M5 高阶智驾版;上海车展理想亦发布双能战略,提出实现无图智驾。
2、年中车型落地:6 月中M5 智驾版落地;月底小鹏发布G6,配备800V 超快充与XNGP 智能驾驶,22.99 万售价+即买即用唤醒市场感知,新车销售火热。我们统计问界M5 75%销量为高阶智驾版;小鹏G6 可达80%+,诠释消费者愿支付溢价购入智驾版本,智驾感知初步显现。
3、23Q3 密集发布,智驾进展超预期:1)智驾车型发布超预期:华为/小鹏的火热催化市场厂商智驾推进。整个Q3,极越(百度)、上通五菱宝骏(大疆)、上汽智己、蔚来等纷纷发布智驾路线,东风岚图、吉利极氪、长安深蓝等传统OEM 亦推出高速NOA。2)智驾进展超预期:华为宣布城市NCA 年底全国开通,小鹏年底开通50 城,同时开启无图辅助驾驶公测。3)消费者接受程度超预期:Q3 新车问界M7/小鹏G9 智驾版订单占比分别达70%+/80%+,消费者愿为智驾支付溢价。
放大看
政策端迎来催化。我国对机动车产品进入市场实行准入管理制度,未列入汽车产品目录则无法销售、无法注册登记、无法正式上路行驶。当前,智能网联汽车产业发展仍处于大规模研发投入阶段,智能网联汽车产品要像传统机动车产品一样上市销售,制定相应的产品标准是无法回避的重要前提。海外已公布L3 相关法规,国内落地已成必然。2020 年6 月,欧盟公布UNECE 系列法规(车辆准入条件)R157 号文件,该法案对自动车道保持系统(ALKS)做出了规定,涵盖其它车辆在自车前方切入、其它车辆在自车前方切出、前方其它车辆突然减速三种应用情景,并于2022 年中进行修订。这也是欧盟第一部关于自动驾驶的正式法规。21 年12 月,奔驰正式通过欧洲R157 文件认证,并推出Drive Pilot Level 3 自动驾驶功能;23 年7 月,宝马宣布将在年底推出L3 智能驾驶。政策催化下欧洲车企L3 布局加速。
城市NOA 的推广使开放L3 智驾成为趋势,此前尚无全国性的L3+智能驾驶法规发布,车辆不能上路,限制了对L3+自动驾驶的探索。因而政策在这一时点成为技术前进的推助力,行业强政策周期到来。
.2 L 3 标准正式落地符合预期,行业将迎新发展
系列政策催化表明中央地方坚定态度,政策落地酝酿已久。 6 月 2 1 日,工信部明确将发布新版智能网联汽车标准体系指南,推进功能安全、网络安全、操作系统等标准的制修订,并将启动智能网联汽车准入和上路通行试点,推广智能网联汽车的商业化应用。 7 月 26 日,工信部等两部门印发《国家车联网产业标准体系建设指南(智能网联汽车)2023 版)》。提出分阶段建立智能网联汽车标准体系:提出到 2025 年,形成能够支撑组合驾驶辅助和自动驾驶通用功能的标准体系;到 2030 年,全面形成能够支撑实现单车智能和网联赋能协同发展的标准体系。
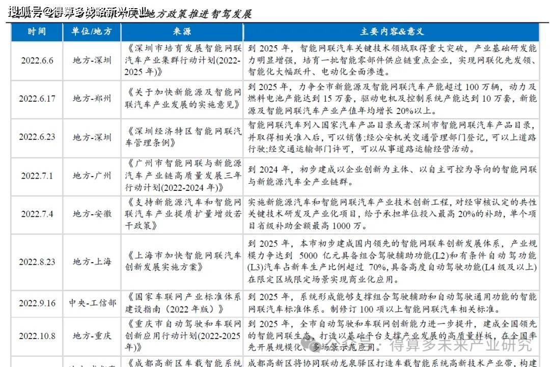
地方政府对智驾驶长期支持,进一步催化L3智驾发展。22年起,中央、地方先后出台大量政策,推进高级别智能驾驶落地及区域企业智驾技术研发。其中以北上广深等一线城市布局最多,上海、郑州等城市设置了至25年智能网联汽车的硬性指标。
放大看
政策最终正式落地,高阶智驾趋势确定。 11 月 17 日,工信部等四部门正式发布《关于开展智能网联汽车准入和上路通行试点工作的通知》,正式宣布开启智能网联汽车准入和上路通行试点工作。其中:
1)定义中的智能网联汽车为 L3 级和 L4 级别:智能网联汽车搭载的自动驾驶功能是指国家标准《汽车驾驶自动化分级》( GB/T 40429 2021 )定义的 3 级驾驶自动化(有条件自动驾驶)和 4 级驾驶自动化(高度自动驾驶)功能(以下简称自动驾驶功能)。
2 )实施方法上,车企和使用主体组成联合体进行申报,获得准入后在限定区域内开展上路通行试点。 试点汽车生产企业通过产品测试与安全评估后,方可向工业和信息化部提交产品准入申请。工业和信息化部依据道路机动车辆生产企业和产品准入管理有关规定,经受理、审查和公示后,作出是否准入的决定。
3 )取得准入的智能网联汽车产品,在限定区域内开展上路通行试点。试点使用主体应当按规定为车辆购买保险,申请办理注册 登记,监测车辆运行状态,加强车辆运行安全保障。
C NCAP 催动高阶智驾落地 。 C NCAP 即新车碰撞实验,表现良好的车将获五星安全 认证 。 C NCAP 按照乘员保护、 VRU(弱势交通参与者)保护和主动安全三个板块的综合得分率来进行星级评价。 2024 版的 C NCAP 的 V2X 部分被加入到了主动安全板块中,试验项目中的对手车辆( GVT )说明中包含 可具备 C V2X 网联通信能力 字样 ,对测试车辆采用 C V2X 技术实现高阶智能驾驶提出要求。
我们认为, C NCAP 政策的落地将促 使汽车制造商在新车型中加入先进的 ADAS 技术,提高整车的安全水平。其次, 通过严格化车辆主动安全要求,进一步促进车辆主动安全进步,使 C V2X 技术与主动安全联结。 最后, 主动安全与高阶智驾深度绑定 的情形下,消费者对二者认知将进一步打开,有望促进高阶智驾普及 。
行业政策正式落地,打开L3/L4 智驾瓶颈,更高阶智驾落地终提上日程,电车加速向智能网联汽车发展。我们认为,从产业链边际角度看,车路协同 V2X 、激光雷达和传感器清洗,是产业链比较确定的 0 1 方向: