或扫码获取报告

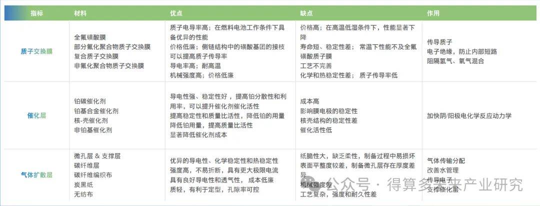
膜电极(Membrane electrode assembly, MEA)是燃料电池最核⼼的部件,是电化学反应发⽣的场所。MEA 主要由质⼦交换膜(Proton exchange membrane, PEM),及其阴阳极两侧的催化层(Catalyst Layer,CL)和⽓体扩散层(Gas diffusion layer, GDL)组合⽽成。为了⽅便质⼦交换膜燃料电池堆的堆叠组装⼯艺批量化⾼效进⾏,MEA 通常还包括外侧的边框。边框具有⼀定的厚度和强度,以便与极板之间通过密封垫圈等形式实现密封,将氢⽓、空⽓、冷却剂与燃料电池堆外部环境相互隔离。MEA决定了电堆性能、寿命和成本的上限,⾼活性、⾼稳定性、低贵⾦属负载量的MEA对于加速燃料电池商业化进程具有重要意义。

燃料电池膜电极⼯艺技术可分为三代,⽬前主要应⽤CCM五合⼀膜电极技术。有序化膜电极催化剂利⽤率⾮常⾼,可有效降低膜电极成本,是未来膜电极技术发展的趋势。

膜电极承担了燃料电池全部电化学反应,以及电⼦,质⼦,⽓体和⽔的传导。膜电极的制备⼯艺、催化剂的选择和载量、质⼦膜厚度与磺酸基的含量、扩散厚度与微孔量等因素最终共同影响燃料电池的发电性能及效率。

⾸先在重点提⾼催化剂活性和利⽤率的同时,降低Pt等贵⾦属含量,并继续开发⾮Pt催化剂降低成本;其次,继续开发各种新的⼯艺技术,优化膜电极各个界⾯之间的关系,制备具有⾼功率密度的膜电极组件,从⽽实现低成本、⾼活性和⾼耐久性PEMFC的制造与应⽤;再次,通过核⼼材料的国产化,进⼀步降低膜电极成本,并保证供应链安全稳定。

双极板(Bipolar plate)是燃料电池电堆的核⼼部件之⼀,主要作⽤为:

燃料电池双极板需要具备导电率⾼、导热性好、接触电阻低、⽓密性⾼、机械强度⾼、耐腐蚀、易加⼯、成本低等性能特点。

