如需更多报告,联系客服13699799697(微信)
或者,扫码阅读报告

1、湿粮、冻干粮引领市场,功能性主粮逐渐普及
宠物主粮是宠物食品中最大的子赛道,主要包括湿粮和干粮两大类型,过半宠主都给宠物喂食过罐头/软包装湿粮,而冻干粮和烘焙粮也是宠主的主流选择,这反映出宠主对高适口性和健康配方的需求。另外,随着宠主科学喂养意识的提升,处方粮和羊奶等功能性的主粮产品也逐渐普及。细分宠物类型发现,猫主更倾向选择羊奶、冻干粮,凸显其对便捷性与营养保留的偏好;狗主则更多喂食人类剩下的饭菜,这与宠物的饮食习惯或“人宠同食”的喂养理念相关。

2、突破简单的互动奖励型喂养,向功能化方向发展,实现快乐与健康的双重价值
喂养宠物的零食品类趋向多元化。猫条/狗条以61.1%的喂养比例成为最受欢迎的零食类型,肉干零食和冻干紧随其后,反映出宠主对于宠物零食高营养和便捷性的双重需求。猫主更偏好小麦草(猫草)和猫条,符合猫咪的舔食习性和消化需求。而咬胶、棒骨和洁牙棒/磨牙棒在狗主中更受欢迎,凸显其对犬类口腔健康管理的重视。整体而言,宠物零食喂养从单纯的互动奖励型向功能型(如洁齿、美毛、助消化)升级,宠物的零食生活变得既快乐又健康。

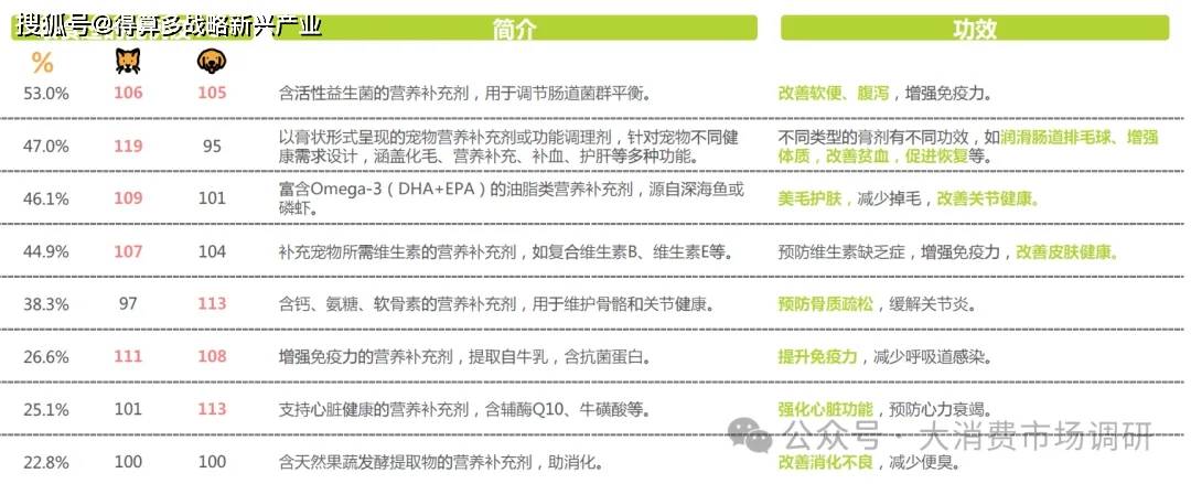
3、健康需求突出,营养补充更加精准细化
除了日常的主粮和零食,更多宠物主选择给宠物喂食营养补充剂,为“毛孩子”提供全方位的健康呵护。益生菌以53.0%的比例位居营养补充剂喂养首位,宠物的肠道健康受到宠主的重点关注。猫主更偏好化毛膏/营养膏/补血膏等膏类营养补充剂,满足猫咪润滑肠道排毛球、增强体质的需求。而狗主更偏好钙片/氨糖等关节类、辅酶Q10等护心类营养补充剂,预防狗狗的骨质疏松、心力衰竭等问题。总体来看,宠物营养补充剂喂养正从“泛营养补充型”向“精准功能型”升级。

4、宠主关心益生菌的配方及活性,宠物有益生菌需求时,传统粉剂造成的喂食麻烦成为较大的使用障碍
适口性对宠物益生菌选择至关重要,是宠主选购益生菌的关键考量因素之一。喂养过程麻烦、宠物不爱吃,是宠主不愿尝试或不愿继续喂益生菌的主要顾虑,为减少宠物对益生菌的抗拒,更多宠主愿意选择软壳粒形态的益生菌,特别是老手宠主。宠物营养品品牌积极研发益生菌软颗粒,解决传统剂型的低适口性与失活的问题。

5、原料配方是宠主在选购鱼油时的关注重点,配方需要兼顾全面的功效和喂养的适口性
鱼油纯度高、成分多样、含有磷虾油均是宠主关注的因素;同时鱼油的适口性也备受重视,宠物不爱吃让部分宠主放弃喂鱼油。为满足市场需求,品牌从添加磷虾油角度增加宠物鱼油的适口性及功效性。
