或扫码获取报告

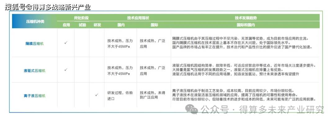
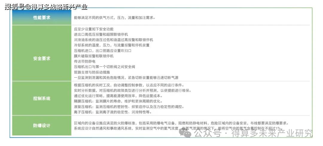
压缩机是加氢站设备中“三大件”之一,其性能参数决定了加氢站的整体加注能力和储氢能力
加氢站用压缩机是氢能产业链中的关键设备,主要用于将氢气压缩至高压状态以便于储存和运输,进而为氢燃料电池汽车提供加注服务。随着氢能产业的快速发展,特别是在氢燃料电池汽车商业化进程的推动下,国内加氢站建设步伐加快,对压缩机的需求也日益增长。



隔膜式压缩机和液驱式压缩机主要应用于储氢压力小于45MPa的加氢站,国内技术已经趋于成熟。
离子液压缩机主要应用于储氢压力9OMPa的加氢站,国内该压力等级的压缩机尚在研制中,目前应用主要依赖于进口。
总体来看,隔膜式压缩机因其成熟度高和应用广泛而成为市场主流,液驱式压缩机凭借其在排量和适应性方面的优势逐渐受到重视,而离子液压缩机虽然目前市场份额较小,但技术创新可能带来新的市场机会。随着氢能产业的快速发展,这些技术将继续演进以满足不断增长的市场需求。




