或扫码获取报告

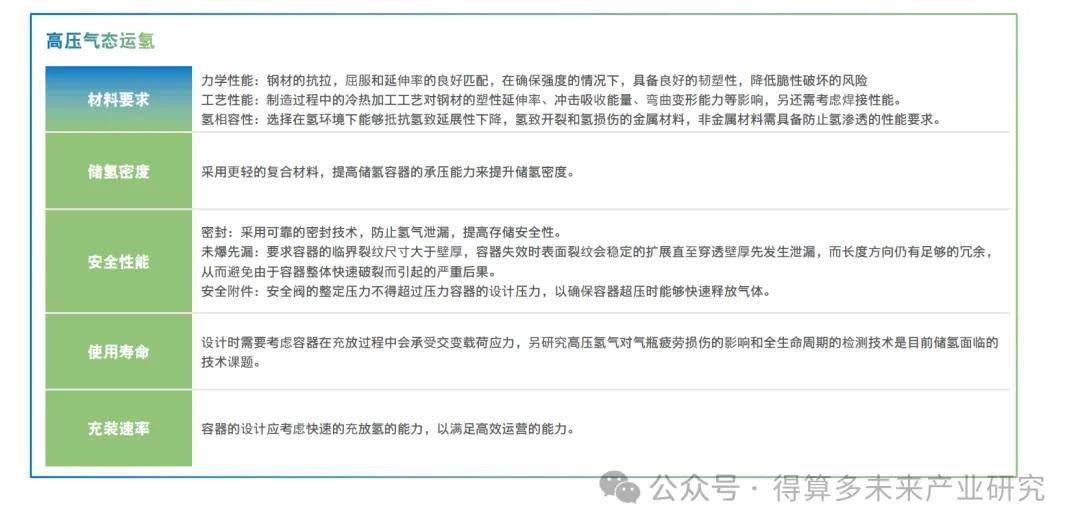
燃料电池车上的氢燃料箱,即车载储氢系统。车载储氢系统对储氢技术要求较⾼,需要有很好地动态响应功能、补充氢燃料时,加氢系统最好能在⼏分钟之内完成,储氢系统也能正常⼯作、储氢系统安全性有⼀定保障,同时为保证续航⾥程,车载储氢瓶较为重要的技术指标包括储氢压⼒以及储氢密度等。⽬前,IV型⽓瓶的国外储氢技术⽔准⾼于国内⽔准。

‘
⽬前,车载储氢瓶主要使⽤⾼压⽓态储氢⽅式,其中市场化应⽤为III型和IV型, IV型瓶的壁厚略厚于Ⅲ型瓶,储⽓压⼒⼀致,主要包括35MPa和70MPa。
III型储氢瓶(⾦属内胆纤维全缠绕⽓瓶)通常具有⾦属内衬,外层⽤碳纤维进⾏全缠绕以增强结构。这种设计提供了较⾼的承压能⼒和相对较好的储氢密度,但重量较重,成本也相对较⾼。III型瓶的内衬材料通常是铝合⾦6061,外缠绕层则使⽤碳纤维增强复合材料。III型瓶的储氢密度可以达到5.0wt%左右,但与IV型瓶相⽐,其成本较⾼,且重量较重。
IV型储氢瓶(⾮⾦属内胆纤维全缠绕⽓瓶)则采⽤塑料内胆,外层同样使⽤碳纤维进⾏全缠绕。这种设计的优势在于更轻的重量、更⾼的储氢密度、更好的抗氢脆腐蚀能⼒以及更长的使⽤寿命。IV型瓶的内胆通常由⾼密度聚⼄烯或其他⾼分⼦材料制成,外缠绕层使⽤碳纤维增强复合材料。部分商⽤车载IV型储氢瓶的质量储氢密度指标甚⾄可以达到6.8wt%。

全球范围内,IV型储氢瓶因其⾼抗腐蚀性、轻量化、低成本、⾼储氢密度和长寿命等优势,在燃料电池汽车领域占据领先地位,且70MPa的压⼒标准已在多国普及。中国⽬前主要使⽤35MPa的III型储氢瓶,虽然已有70MPa的IV型储氢技术,但还未量产。预计到2030年,中国将⼴泛采⽤70MPa的IV型储氢瓶。

车载储氢技术要求远⾼于普通储氢罐技术要求,所以车载储氢能⼒⾼低代表整个储氢⾏业能⼒⽔平,当前国外储氢压⼒较为领先。







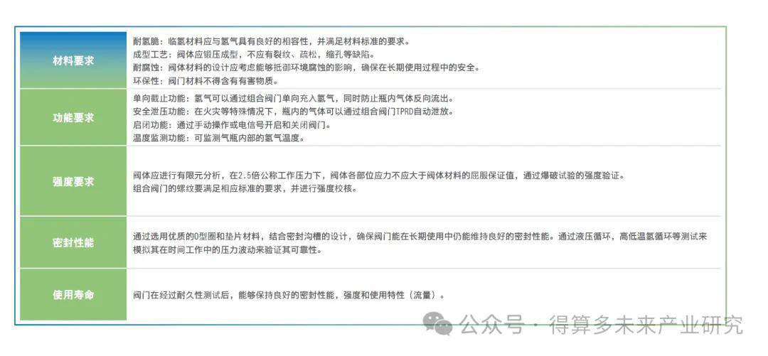
车⽤⾼压储氢⽓瓶组合阀是车载供⽓系统的关键部件,是燃料电池系统和供氢系统的纽带。它不是⼀个简单的开关装置,⽽是具有泄压,排⽓,加注等功能于⼀体,根据技术路线的不同,主要功能部件包括TPRD(温感泄压装置), 单向阀,截⽌阀,电磁阀,温度传感器,压⼒传感器等,其性能直接关系到燃料电池汽车的安全和⾼效的运⾏。
加注功能
车辆在加氢站加注时,将氢⽓从加氢⼝,经过组合阀门进⼊储氢⽓瓶,加注时,组合阀门能够最⼤程度开启,确保加注过程的快速⾼效,并防⽌氢⽓回流。
供氢功能
储氢瓶内的⾼压氢⽓通过组合阀门向下游燃料电池端供给低压氢⽓,阀门需要根据车辆的⾏驶要求,能够迅速实现供氢通路的开启和关闭。
泄压功能
组合阀应具备独⽴的安全泄压通路,当⽓瓶处于超温和超压状态时,瓶内氢⽓能够⾃动连续的泄压排放,且不受外在因素的影响。





