本文为节选内容
如需更多报告,联系客服
或扫码获取报告

根据企业在产业链的上中下游方位与发展历程,合成生物学公司可分为:实现核心单品技术突破与商业化的公司,转型升级布局合成生物学的传统发酵公司,以及专精上游合成生物学技术的工具型与平台型公司。合成生物学未来将进入快速发展期,产业链投资速度继续加快,产品产业化也将提速。
关注技术突破的核心单品公司
未来合成生物机会更多在于产品端,无论从产业链上游向下游布局还是方向相反,产品选择都是产品层公司的核心重点。产品未来定位既要看目前市场空间和竞争格局,也要看公司或行业的技术水平,需要时间来研究挖掘。 国内企业目前集中于产品层、关注于实现某一产品相关技术突破,从而实现对现有市场内产品的替代或开拓新市场。
1、凯赛生物 :生物基新材料落地放量,投资AI技术平台赋能研发
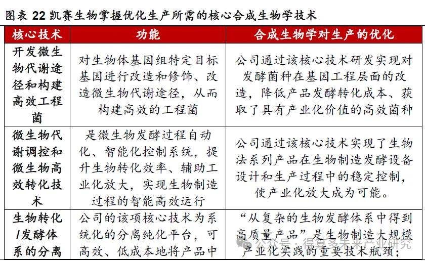
凯赛生物围绕生物制造制定发展战略,具有核心产品长链二元酸、戊二胺及生物基尼龙产品,是生物制造替代化工产品的范例。凯赛生物通过对发酵菌种在基因工程层面的改造,获取了具有产业化价值的用于生物法长链二元酸系列产品和生物基戊二胺产品生物转化的高效菌种,从而通过生物法的方法生产长链二元酸。凯赛生物可以工业化量产DC10~18,而化学法生产长链二元酸反应条件苛刻、步骤多、收率低、成本高、污染严重,以英威达为代表的传统化学法长链二元酸(主要为 DC12 月桂二酸)自 2015 年底开始逐步退出市场,凯赛生物的生物发酵法实现了对化学法的替代。以生物制造方法生产的长链二元酸系列产品由于经济性及绿色环保优势突出,逐步主导市场。公司以生物合成技术为杠杆,撬动了以英威达为代表的化学合成在业界的垄断地位。

在长链二元酸基础上,凯赛进一步布局生物基聚酰胺改性全系列产品,目前亟待产品落地、开拓下游市场。凯赛生物基聚酰胺产品涵盖通用聚酰胺、高温聚酰胺、长碳链聚酰胺等,可满足新能源汽车、电子电气等行业在新材料上的开发需求。公司与招商局的合作落地将推进生物基聚酰胺系列产品下游应用开发,加速生物基材料替代石化产品进程与产能放量。目前公司生物基聚酰胺产品在工程塑料、纺丝、交运物流、建筑材料、新能源等领域开发了大量客户,有望在交运物流、新能源装备、建筑等领域的大场景中实现“以热塑替代热固、以塑代铝、以塑代钢”。
投资入股AI蛋白质设计平台公司“分子之心”赋能研发,从核心产品出发,实现“基因工程——菌种培养——生物发酵——分离纯化——化学合成——应用开发”全产业链布局。公司核心产品长链二元酸市占率稳定;生物法癸二酸产能逐步释放,贡献增量;生物法戊二胺的可再生碳含量为100%、符合碳减排需求,公司将对已有生产线持续优化菌种和生产工艺。公司作为一体化布局的合成生物学企业,同样重视上游专利积累、研发支出常年保持较高占比,抓住合成生物学技术前沿,在2023年1月战略入股 AI 蛋白质设计平台公司“分子之心”,实现了对AI蛋白质结构预测、设计技术领域的深度布局。
2、华恒生物:生物法丙氨酸领军者
华恒生物的生物制造技术工艺升级和迭代能力突出,是目前全球范围内规模最大的丙氨酸系列产品生产企业之一,同时基于合成生物学技术持续拓展新产品,进军新材料等领域。公司主要产品包括氨基酸系列产品(丙氨酸系列、L-缬氨酸、异亮氨酸、色氨酸、精氨酸)、维生素系列产品(D-泛酸钙、D-泛醇、肌醇)、生物基新材料单体(1,3-丙二醇、丁二酸)和其他产品(苹果酸、熊果苷)等,可广泛应用于中间体、动物营养、日化护理、功能食品与营养、植物营养等众多领域。经过多年的创新发展,公司已经成为全球领先的生物基产品制造企业。
公司核心产品丙氨酸及缬氨酸采用厌氧发酵法技术生产,收率更高且环境友好。传统化学法合成丙氨酸存在产品质量差,合成路线长,收率低,成本高,环境污染重等缺点,目前基本被淘汰。酶催化法解决了化学法的高污染、低产率问题,是目前工业上主流方法,工艺以L-天冬氨酸为原料,通过L-天冬氨酸-β-脱羧酶转化成L-丙氨酸。而华恒生物使用厌氧发酵法技术生产丙氨酸,以可再生葡萄糖为原料代替了传统的石油基原料,具有更加明显成本优势,原材料端支出受周期影响小,更加稳定,且发酵过程无需通入空气、无二氧化碳排放、发酵控制技术简洁高效,生产效率及毛利更高。公司采用酶法生产的β-丙氨酸制备D-泛酸钙,基于公司现有核心产品丙氨酸的技术与成本优势基础上开发衍生物新产品,形成了自有业务的上下游产业链优势,生产成本更低。缬氨酸响应当前政策对食品安全的强调,下游主要应用于动物饲料、替代玉米、豆粕等提供动物必要氨基酸,随着国内非粮生物质开发需求增加、缬氨酸的需求也将持续扩大、属于增量市场,成长优势显著。
3、
蓝晶微生物:领先的生物法功能分子和PHA新材料制造商
蓝晶微生物(Bluepha)是一家基于合成生物技术从事分子与材料创新的企业,致力于设计、开发、制造和销售新型生物基分子和材料,核心产品为自然环境中可自发完全降解的生物材料PHA。公司核心产品PHA 是一种天然存在的生物基材料,由微生物利用油脂或者淀粉生成,具有优异的气体阻隔性、耐热性等材料物理性能,能够在所有自然与人工条件下生物降解,包括在海洋环境中。公司基于PHA材料开发多种下游应用,包括:海洋降解PHA板材,纯生物基PHA纤维,回收膜材&PHA膜材,应用于医疗、纺织、食品包装等领域,为实现“碳中和”并减少塑料污染提供独特的解决方案。与其他可降解塑料相比,PHA优势在于全域降解,与回收塑料相比,PHA天然存在且全生物基,是对回收塑料的有机补充。蓝晶PHA通过USDA生物基认证及德国TUV认证,为开拓海外市场打下良好基础,蓝晶微生物是全球为数不多可规模化量产 PHA的材料商。蓝晶微生物年产5,000 吨“超级工厂”现已建成投产,目前正在推进二期工程的建设,将形成总计年产25,000吨的PHA供应。
在研发主营PHA产品基础、形成自身在生物基新材料市场上的核心优势外,蓝晶微生物积极向合成生物学上中游拓展,依托自身核心技术开发国际领先的专业研发平台,具备生物基高分子材料的全链条研发和生产能力。目前,公司已组建了一支由机器人、软件开发、机械电气、大数据和合成生物学等不同领域资深科学家和工程师组成的跨学科团队,开发合成生物学研发平台SynBio OS,现已部署柔性自动化实验平台(BlueArk)、超高通量发酵平台(AutoFarm)和智慧云端数据系统(CyberFarm)三部分,利用自研专有研发平台SynBio OS,通过高通量筛选和全数字化技术得到的蓝晶微生物专有微生物细胞,实现特定PHA的定向快速生产。预计SynBio OS能够将蓝晶微生物的单个产品完整研发周期在现有基础上再缩短70%,减少人为错误并提升研发速度,将试验产生的高维数据用于反馈指导微生物菌株的设计和优化、提供超越经验限制的放大工艺设计方案,令新产品从实验室原型到中试完成仅需2个月。
4、巨子生物:重组胶原蛋白领军者
巨子生物以专有合成生物学技术为核心,设计开发核心产品基因重组胶原蛋白,其相比天然提取产品更加安全。公司核心产品胶原蛋白是一种生物性高分子物质,对维护细胞、组织、器官的正常生理功能和损伤修复有重要的作用,也可用于食品、化妆品、医疗器械等领域,主要分为生物源提取和重组基因工程法两大制备途径。
重组胶原蛋白的底层技术即为合成生物学技术。重组胶原蛋白是以生物体内胶原蛋白的氨基酸序列为模板,对其进行合理的设计、酶切和拼接后借助合成生物学技术转入到以大肠杆菌、毕赤酵母菌为主的工程细胞内,并利用工程细胞的快速生产能力制备获得的胶原蛋白。公司采用重组基因工程法,使用基因工程技术令工程细胞表达从而生产胶原蛋白,大幅度降低了外来蛋白引起免疫反应的风险。重组胶原蛋白的发展有助于提升合成生物学整体产业链的竞争力,延伸合成生物学的下游应用领域
5、帝斯曼:传统化工转型生物制造典范
帝斯曼是全球领先的食品添加剂和营养品原料生产商,从化学合成成功转型生物科技企业,通过合成生物学技术实现产能升级。食品添加剂和配料生物科技行业属于多学科交叉的技术密集型行业,产品系列多、工艺技术路径多样,技术壁垒和工艺涉及到各个方面和环节,其流程中核心技术和工艺包括菌种选育、发酵工艺优化、分离纯化和提取工艺优化等。在生产工艺方面,帝斯曼率先在食品与营养健康板块重点布局合成生物学方法,相比化学合成法和天然产物提取法,公司认为合成生物学方法更可持续、成本更低,且具有质量一致性和可靠性。据公司官网,2021年约50%的营养添加剂收入为生物基生产或者来自直接从自然界提取的原料。
转型过程中,公司加强技术层面上的专利布局,推动环保低能耗的合成生物学技术替代现有化学合成技术。公司2017年与合成生物学公司Amyris达成协议,将对Amyris进行股权投资。同时,双方将更加聚焦发展在全球健康和营养市场产品的研发合作,包括维生素和其它营养添加剂。维生素E工艺的变革是帝斯曼布局合成生物学技术的重要成果之一,该路线绿色环保,成本低,对原有的化工法假紫罗兰酮工艺和芳樟醇工艺造成冲击,使维生素E行业进入了快速发展阶段。2019年帝斯曼与能特科技合作,在国内就维生素E及其中间体业务组建合资公司益曼特,以生物基法尼烯合成异植物醇的半生物发酵工艺替代旧的全化工合成工艺。
6、 华熙生物:透明质酸微生物发酵技术全球领先
华熙生物是全球领先的、以透明质酸微生物发酵生产技术为核心的高新技术企业,透明质酸产业化规模位居国际前列。公司建立了从原料到医疗终端产品、功能性护肤品及功能性食品的全产业链业务体系,服务于全球的医药、化妆品、食品制造企业、医疗机构及终端用户,向国内外提供资质齐、规格全、分子量范围广的透明质酸原料产品及其他生物活性物质。截至2024H1,公司具备透明质酸钠产能770吨,产业化规模居国际前列。
公司将合成生物学作为底层技术支撑和核心战略方向,通过合成生物技术生产透明质酸、麦角硫因等产品,成本降低、效率提高。微生物发酵法生产透明质酸技术是公司首席科学家郭学平博士及其团队在国内首创,替代了传统的动物提取法,实现透明质酸的规模化生产,改变了透明质酸在医药、食品、化妆品等多个领域的应用格局。公司也积极引进AI和机器学习技术,结合高通量筛选技术,在合成生物学领域实现菌株设计、构建和性状筛选、数据分析和生物系统建模、下游工艺开发优化的高效运转,以此提高项目开发转化效率和产品质量。
7、 嘉必优:发酵精细调控技术落地生物基产品
嘉必优主要产品为ARA和藻油DHA,下游应用领域主要为婴幼儿配方奶粉、健康食品等。公司以通过离子束生物工程技术选育获得的高山被孢霉菌种为基础,开发了微生物发酵生产ARA的产业化技术,打破了国外技术垄断,填补了国内空白,该产品技术被科技部认定为“国际领先,国内首创”。DHA方面,公司采用等离子诱变育种技术,筛选出高产裂殖壶菌和双鞭甲藻菌种,通过微生物发酵技术,在密闭、洁净、可控的环境中培育。菌种在生长过程中体内合成DHA油脂,公司通过提取、精炼等工艺最终获得藻油 DHA 产品。
嘉必优从下游产品层向中游平台层布局,逐渐形成了以工业菌种定向选育、发酵精细调控、高效分离纯化制备等生物制造技术为基础的领先性平台化技术。公司拥有完善的研发架构,基于核心技术,公司在前端研发、工程化、产业化三个层面不断创新,建立了一系列技术产业链转化平台。2024年公司将基于AI发展,建设并完善合成生物学技术平台、完成武汉合成生物创新中心项目建设工程,与各个研发中心形成联动互补,发挥公司产业化能力,打造高效合成生物产业生态,提升研发成果转化能力。
2、 关注传统发酵企业的转型升级
中国生物发酵产业协会名誉理事长石维忱在中国食品报2024年2月26日采访中表示:“原料对于行业发展限制已经日益凸显,要利用非粮原料、生物质原料以及采用合成生物学的技术,来解决一些难题。”目前,生物发酵产品大多数是应用于传统领域的低值化大宗产品,缺少用于医药、健康防护等领域的高端产品,不能适应市场变化的需求。
合成生物学技术可以加速实现营养化学品的产业化。以维生素为例,中国工程院院士郑裕国指出,我国维生素市场规模不断扩大,合成生物学技术的崛起与进步给维生素产业的发展带来了新的机遇。郑裕国介绍,维生素生产主要以化学法和生物发酵法为主,在合成生物学技术快速发展的推动下,呈现从化学法向绿色低碳生物法发展的趋势。随着合成生物学技术的进一步升级与工程化应用,多个品种的维生素有望实现对原有生产路线的替代。
生物制造和传统发酵相比胜在对菌种培养实现主动控制。合成生物学可以有意识的根据需求自上而下设计细胞工厂,实现低成本、高转化率。传统发酵法产品工艺成熟、有成熟工业体系,相比而言,合成生物学目前还有很多制约因素。但随着更多成熟企业从发酵技术切入合成生物学市场进行布局,合成生物学在传统发酵领域如食品添加剂、营养产品等领域将带来新的生产力、完成降本增效,企业也可以利用原有主业的优势,包括上游阶段原材料供应链、中游发酵技术积累、下游客户锚定成果,在新生物制造市场中形成先发优势。
1、梅花生物:氨基酸领军企业
梅花生物主要产品包括苏氨酸、赖氨酸、缬氨酸、味精等,公司掌握厌氧发酵制缬氨酸技术,通过合成生物学优化传统发酵路径,显著提高生产效率。2023年公司与外部科研机构合作研发的缬氨酸厌氧发酵技术落地,通过合成生物学技术进行菌种构建、底盘细胞基因组编辑,显著提升了微生物菌种的代谢效率。与传统工艺相比,经过编辑的细胞工厂使生产流程更为简化,且具有更高的生产效率和优良的产品品质,同时对环境的影响也显著降低。
传统发酵行业完整的产业链、配套设施及多年的深耕经验,使得公司更易于快速转型合成生物学企业。公司利用内蒙古通辽基地原年产10万吨发酵制品苏氨酸技术改造项目现有的发酵、提取厂房及设备改造缬氨酸,技改后年产饲料级缬氨酸2.1万吨,体现了发酵企业相比其他行业公司在转型合成生物学企业的道路上具备的基础建设、生产设备优势。
公司持续引进科研专业人才,加大研发投入,并重产品应用与技术支撑平台建设,将建设从基因组编辑到产品落地的全链条合成生物学产业。梅花生物从2010年开始进行合成生物学相关研究,2023年引进来自国内外著名院校的近四十位专业技术人才,专业背景涵盖基因编辑、代谢途径设计、发酵工程、酶催化和人工智能等多个合成生物学相关的前沿领域,搭建实验室团队,建成包括代谢途径设计、基因编辑与菌株构建、酶工程改造、产品应用开发、精密发酵在内的高水平支撑平台,完成了合成生物学全产业链的科研力量布局。公司团队拥有新一代基因组测序仪等先进设备,形成公司自己的菌种改造基因数据库,并且能快速表征高通量筛选获得细胞的产物谱和基因型,用于指导设计新一代的合成生物学菌株。
2、中粮科技:玉米深加工企业转型
中粮科技PHA产品采用陈国强团队合成生物学技术,通过基因工程构造新菌种、优化工艺路线,实现降本。中粮科技是国内规模、技术领先的大型玉米深加工企业,主要经营领域包括食品及食品原料、生物能源和生物可降解材料(聚乳酸(PLA)、聚羟基脂肪酸酯(PHA))等。在 PHA 的微生物合成过程中,生产成本主要集中在发酵底物的消耗和灭菌过程的能源消耗上。传统微生物发酵生产是在无菌环境中进行的,无菌化处理过程导致成本较高,而公司独立董事、清华大学陈国强教授及其团队利用合成生物学和代谢工程学方法,构建了更加符合规模化生产的工程菌株和技术体系,由于无需灭菌过程,能够降低设施、能源消耗和材料成本,并且可以实现连续发酵。2022年5月公司年产1000吨PHA装置建设项目一次性投料试车成功,该PHA中试装置是国内收条全自动化和高标准化的全流程生产装置。
传统发酵型企业易受到原料及盈利不足限制,转型需求增加。2023年,我国玉米深加工行业玉米加工能力达到 1.2 亿吨,实际玉米加工量约 7,600万吨,行业以大宗同质化产品为主,平均开工率约为 63%,同比略有上涨,但受制于产能过剩和需求低迷,行业盈利能力同比大幅减弱。整体看来,行业进入了发展期后期,淀粉、乙醇、淀粉糖等产能严重过剩,仍需加快整合进程,进一步提高行业集中度,减少无序竞争和低水平重复建设,促进行业健康发展。
3、 投资生物制造上游工具企业
工具层企业聚焦合成生物学技术的开发,核心在于扩展技术应用范围。比如基因测序技术过去主要围绕动物及人体,现在则将相关测序、编辑技术的应用拓展,在农业的转基因种子、化工的工业酶改进等领域实现应用,未来工具层应用场景更加广泛。
1、弈柯莱生物科技:生物医药技术平台“研发+市场”双驱动
弈柯莱以合成生物学技术为核心,同时具备多数产品“自主研发—产业化生产—市场开发与销售”的全流程独立业务能力。公司是一家致力于将生物合成技术应用于规模化生产的平台型企业,但在当前国内合成生物学市场不够完善的情况下,中上游企业需要通过产品销售、技术授权及转让等方式实现自主研发成果的产业化及商业化转换。公司坚持“研发+市场”双驱动战略,技术方面,建有实验室研发相关以及与产业化生产相关的合成生物学技术创新平台,产业化生产方面,业务综合了化学药品生产、医药中间体的研发、生产、销售为一体。公司目前已成功实现10余项产品的产业化,产品管线覆盖了生物医药、绿色农业、营养健康等多个领域。
弈柯莱有丰富的技术积累及生物数据资产,构成平台型企业的核心壁垒。公司建立了丰富的生物工程资源库(酶、基因元件和底盘细胞)与合成生物学技术创新平台,现已掌握高性能酶开发、生物合成途径构建、微生物功能细胞设计和规模化合成生物绿色制造共4项核心技术,在生物合成、高性能细胞工厂设计创制以及产品规模化生产上积累了丰富经验。
2、 Bota Bio:细胞铸造厂技术平台
Bota Bio(恩和生物)是国内合成生物学领域的初创公司,作为上游技术层企业,通过与多家行业内公司建立合作、实现技术商业化落地。公司的核心团队均来自Amyris、GinkgoBioworks、Codexis等国际顶尖生物合成公司,具有深厚的产业背景。2022年8月25日,Bota Bio与Medichem——专注药物活性成分(API)及成品制剂(FDF)工艺开发与制造的综合型制药公司——正式宣布开启商业开发合作,共同推进两个高价值API项目。Bota负责开发新型酶,以高效催化和可持续化的生产方式,最大程度地降低生产过程中对昂贵试剂和中间体的需求。Medichem将在西班牙和马耳他的工厂负责API的研发、扩产、制造以及市场运营。2023年8月,Bota Bio与安捷伦签订战略合作协议,双方将进一步加强多形式、多层次的资源共享及技术交流,共同探索合成生物领域上下游新兴技术开发与应用。
BotaBio核心技术在于自主研发的一体化数字平台 Bota Freeway,将先进的数字工具与实验室自动化相融合,加速模型推导的猜想得到验证、推动实验室的成果尽快转化为高性能产品。公司具有结合生物信息计算和机器学习的标准化自动化高通量实验操作平台,搭建了酶工程、菌株工程和发酵工艺工程平台、涵盖生物催化、生物转化和生物全合成三大技术路径。除了技术资产外,公司LEAP研发中心的重视车间也拥有2x 1,000L + 4x 500L 发酵容量的自动化中试管线,结合模块化的下游纯化单元操作,可覆盖不同种类产品生产工艺开发,为大规模工业生产落地提供参考。
3、 微构工场:细胞工厂技术
公司核心技术在于利用前沿的“下一代工业生物技术”平台建设“超级细胞工厂”,使用生长在特殊环境中的极端微生物作为底盘细胞,建立开放、无灭菌的连续发酵生产体系。公司创始人陈国强教授长期从事“生物合成PHA材料及其下一代工业生物技术”的研究,开发的技术已经在数家公司用于大规模生产PHA,且由于无需灭菌,生产过程可以连续发酵,操作简单、流程标准化,提高了生产效率。公司围绕嗜盐微生物成功进行一系列合成生物学的创新研发和生产,包括:生物降解材料PHA(聚羟基脂肪酸酯)、医药中间体四氢嘧啶、尼龙56前体戊二胺等多种高附加值产品。通过嗜盐微生物的改造和工程化应用,公司构建了“低碳+智造”绿色生产模型,进行“平台+产品”双矩阵发展。
公司具备多管线量产能力,可进行生物降解材料PHA、医药中间体四氢嘧啶、尼龙56前体戊二胺等多种高附加值产品研发和生产,体现上游企业向中游布局产生的CDMO属性。目前,搭载了全新一代数字孪生引擎的微构工场合成生物学智能生产示范线,已在北京中德产业园正式投产;位于湖北宜昌的年产万吨级生产基地正在建设中。微构工场还计划在5年内建立覆盖全国的3-5个大型生产基地。
4、逐渐发展的生物制造中游平台层企业
平台层企业的核心价值在于提供成型、模式化的研发生产服务,构建通用性强的技术实验平台、基因代码库和菌株数据库。中游企业应用上游技术并开发下游销售的生物制造产品,但当前国内中下游企业的分界并不明显,许多中游企业会有意识地触及终端客户,而下游企业则会通过投入资金、引入人才、建立企业实验室等方式积极向中游延伸,增强自身研发能力。未来随着合成生物学市场更加成熟、各环节的分工更加明确,市场运转效率将会提高,集中资源深耕专业领域的企业将能够发挥自身深度专业化优势。
1、蔚蓝生物:酶制剂研发平台
蔚蓝生物是以酶制剂、微生态制剂的生产、研发和销售为主营业务的生物科技公司。公司的主要产品包括酶制剂,如饲料酶、工业酶、食品酶、生物催化用酶等;微生态制剂,如畜禽微生态、水产微生态、植物微生态、食品益生菌、环境微生物等;动物保健品,如生物制品、中兽药、兽用化药。
公司作为平台层企业,坚持“技术驱动发展”战略,持续加大新产品的研发投入和开发力度。公司构建了木霉、酵母、黑曲霉、芽孢四大高效蛋白质表达系统及对应的规模化发酵体系,搭建高通量筛选工作站,并建立了通用型的高通量基因筛选大数据模型与蛋白质工程改造等核心体系,大幅提高了酶制剂的催化效率和工业应用属性,提升了生物产业技术创新能力。
2、 川宁生物:抗生素发酵技术平台
川宁生物为科伦药业的抗生素中间体生产基地,于2022年单独分拆上市,其核心技术主要包括生物发酵、过滤提取以及和环保处理缓解的相关技术。公司从事生物发酵产业化,并以合成生物学研究为核心,专注保健品及化妆品原料、生物农药、生物可降解材料等产品的研发、生产和销售业务。公司核心技术产品包括硫氰酸红霉素、青霉素类抗生素、头孢类抗生素等。
公司持续研发、推动业态创新,充分发挥生物发酵领域技术优势,以打造稳定高效的抗生素发酵技术平台。自成立以来,公司以生物发酵技术产业化为指导,以先进抗生素中间体生产发酵技术的开发与应用为业务基础,对整个生物发酵生产环节进行了信息化、集成化改造,2018 年公司抗生素中间体整个生产项目入选工信部智能制造新模式应用项目。此外,公司也建立了菌种选育的基因编辑体系,引入人工智能手段研发菌种,实现菌种的优化选育