本文为节选内容
如需更多报告,联系客服
或扫码获取报告

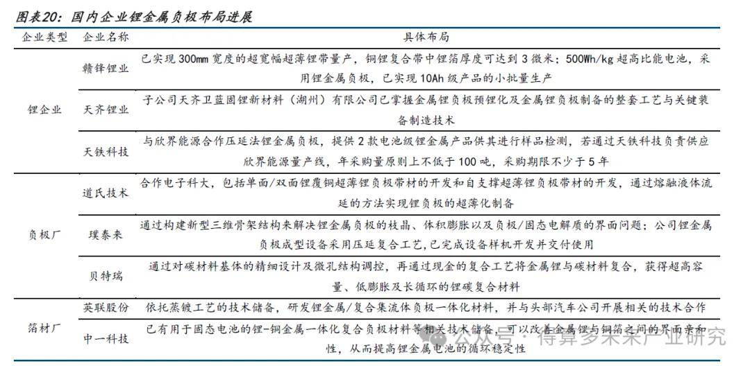
锂企、负极厂、铜箔厂多方参与。 锂企如赣锋锂业、天齐锂业、天铁科技等,主营业务为锂提炼加工,背 靠 丰富的锂资源和 金属锂产能布局,在原材料金属锂锭的制备上具备成本、质量优势;负极厂如璞泰来、道氏技术 、贝特瑞等同时 在硅碳负极、锂金属负极上行成布局;箔材厂如中一科技、英联股份等也涉足锂金属负极。 按工艺划分,赣锋锂业、天铁科技在压延法上领先,英联股份在蒸发镀上领先,道氏技术、中一科技等在液相法上领先。
1)锂企业:赣锋锂业、天齐锂业、天铁科技等。
赣锋锂业: 行成 负极端硅碳、锂金属双路线布局。
公司目前已实现 300mm 宽度的超宽幅超薄锂带量产,铜锂复合带中锂箔厚度可达到 3 微米。在电池及系统层面,赣锋 320Wh/kg 高比能电池,采用硅碳负极,循环可达到 1000 圈;400Wh/kg 高比能电池,采用硅碳负极,循环达到 600 圈以上 500Wh/kg 超高比能电池,采用锂金属负极,已实现 10Ah 级产品的小批量生产;集团具备完整设计能力, CTP 成组效率达 74% 、生产效率提升 30% 。
天齐锂业:与卫蓝新能源合作预锂化、金属锂制备。
公司全资子公司天齐创锂与北京卫蓝新能源共同出资设立了合资公司深圳固锂,专注于预锂化负极材料、金属锂负极及锂基合金(复合)负极材料、预锂化试剂及相关制造设备等业务。目前,深圳固锂的预锂化实验室建设项目已竣工验收,并完成两套负极预锂化设备工艺开发及中高量预锂化设备第一阶段带料调试工作,其全资子公司天齐卫蓝固锂新材料(湖州)有限公司已掌握金属锂负极预锂化及金属锂负极制备的整套工艺与关键装备制造技术。
天铁科技:与欣界能源合作压延法锂金属负极。
公司在固态电池锂金属负极材料供应、研发、生产等方面全方位开展战略合作,实现双方优势互补,拓宽双方合作领域、提高合作层面,实现合作共赢。根据协议,双方将在固态锂金属负极材料产品供应、新材料研发、产线建设等方面展开深度合作。具体合作内容包括:天铁科技根据欣界能源的需求提供 2 款电池级锂金属产品供其进行样品检测;在样品检测合格且产品可满足需求的情况下,欣界能源在同等条件下优先向天铁科技采购金属锂负极材料产品,并在首条 450Wh/kg 固态 2GWh 量产线投产后,由天铁科技负责该条产线的金属锂材料供应,年采购量原则上不低于 100 吨,采购期限不少于 5 年;双方还将共同研发电池级锂金属负极材料,整合优质资源,加强协作,开展新型锂金属负极材料研发合作 。
2)负极厂:包括道氏技术、璞泰来、贝特瑞等。
道氏技术:合作电子科大布局液相法锂金属负极。
公司与电子科技大学签署了《项目技术委托开发合同》,委托电子科技大学进行超薄金属锂负极的研发,包括单面 双面锂覆铜超薄锂负极带材的开发和自支撑超薄锂负极带材的开发,合作期限为 2024 年 12 月 2 日至 2027 年 12 月 1 日。项目将由电子科技大学李晶泽教授负责实施,其团队由一支经验丰富、专业技能强的研究队伍组成。项目将通过利用高温熔融金属锂与金属集流体之间的相互作用,不仅改善二者之间的浸润性,通过熔融液体流延的方法实现锂负极的超薄化制备,而且借助金属锂与金属集流体之间的原位合金化反应,将原位生成的合金微纳网络结构作为三维骨架,克服传统纯金属锂负极体积变化大,且对锂的成核、生成缺乏约束的缺点,有效抑制锂枝晶生长,延长负极的循环寿命,大幅度提高其电化学性能及安全稳定性,加速包括固态锂电池在内的锂二次电池的商业化进程。
璞泰来:公司对锂金属负极材料持续研发 通过构建新型三维骨架结构来解决锂金属负极的枝晶、体积 膨胀以及负极 固态电解质的界面问题 与此同时 公司锂金属负极成型设备采用压延复合工艺 已完成设备样机开发并交付使用。
贝特瑞:布局 锂碳复合材料。通过对碳材料基体的精细设计及微孔结构调控,再通过现金的复合工艺将金属锂与碳材料复合,获得超高容量、低膨胀及长循环的锂碳复合材料。
3)箔材厂:包括英联股份 、中一科技 等。英联股份:布局蒸镀法锂金属负极,合作头部车企。公司在固态电池材料方面,依托蒸镀工艺的技术储备,研发锂金属复合集流体负极一体化材料,并与头部汽车公司开展相关的技术合作,公司将会持续开拓复合集流体的 应用场景。
中一科技:布局锂 铜金属一体化复合负极材料 。
目前公司已有用于固态电池的锂铜金属一体化复合负极材料等相关技术储备,可以改善金属锂与铜箔之间的界面亲和性,从而提高锂金属电池的循环稳定性。 公司 “一种锂 铜一体化复合负极材料及其制备方法和应用”的专利 公开号 CN120048853A ,申请日期为2025 年 03 月 显示,本申请提供了一种锂 铜一体化复合负极材料及其制备方法和应用,属于电化学储能技术领域,其中,包括依次层叠设置的铜箔、锂合金层和碳层,锂合金层包括锂金属和亲锂金属,亲锂金属包括银、锌、锡、 铝、镁中的至少一种,碳层由热还原处理后的碳材料制成。本申请通过在铜箔表面涂覆锂合金层和碳层,能够增强金属锂与铜箔之间的结合程度,减少了锂负极与铜箔之间的界面阻抗,有利于电子的传输,提供更高的导电性和更强的界面结合力;碳层具有较高的导电性和良好的锂离子传输能力,可以有效减少界面阻抗并抑制锂金属在铜基底上不均匀沉积,减少锂枝晶的形成。
编辑
编辑

锂金属负极构成固态电池负极侧长期发展路线,我们认为压延法率先实现规模化落地,但机械加工对于 20um 以下超薄锂带有所限制 。 长期看, 5 6um 是更为理想的锂层厚度,锂带过厚会导致锂的冗余,带来重量冗余,不利于能量密度的提升,也推高了成本 。一方面,压延法仍有将锂带持续做薄的可能性,另一方面 液相法、气相沉积法是潜在发展的方向,这两种工艺均可制备超薄锂带,但是离规模化量产仍有较大距离, 气相沉积法在提升沉积速率、液相法在提高均匀性 提升铜锂浸润性上仍有较大迭代空间 。 建议关注赣锋锂业、天铁科技、 英联股份、道氏技术等。
天铁科技:主营轨道减震产品,锂化物产品逐步放量,锂金属负极合作欣界能源公司主营轨道减震产品。
公司已掌握轨道结构噪声与振动控制相关的多项核心技术,其中橡胶减振降噪产品配方和生产工艺在国内轨道交通减振降噪领域具有技术领先地位,并已广泛应用于轨道交通领域。经过多年发展,通过自主研发与引进、消化、吸收相结合的方式,公司掌握了轨道结构噪声与振动控制相关的多项核心技术,研发出以隔离式橡胶减振垫为代表的多种轨道结构减振产品,涵盖道床、轨枕、扣件和钢轨等轨道结构的多个部位,是国内减振产品类型较为齐全的橡胶类轨道结构减振厂商之一。目前公司产品已广泛应用于轨道交通线路,是国内应用案例较为丰富的轨道结构减振产品生产企业 之一。锂化物产品逐步放量。
公司锂化物产品通过全资子公司昌吉利和全资孙公司安徽天铁进行研发、生产和销售,昌吉利成立二十余年来在锂化物新能源领域积累了较为丰富的技术基础及生产经验,安徽天铁是公司在锂化物新能源业务的战略布局,其产线主要包括年产5.3 万吨锂电池用化学品及配套产品项目和年产 2,600 吨锂材系列产品项目,项目目前已基本完成建设,并于 2024 年 10 月投产,预计全部投产后公司锂化物新能源业务的实力将得到进一步提升。
公司已与欣界能源合作压延法锂金属负极。公司在固态电池锂金属负极材料供应、研发、生产等方面 全方位开展战略合作,实现双方优势互补,拓宽双方合作领域、提高合作层面,实现合作共赢。根据协议,双方将在固态锂金属负极材料产品供应、新材料研发、产线建设等方面展开深度合作。具体合作内容包括:天铁科技根据欣界能源的需求提供 2 款电池级锂金属产品供其进行样品检测;在样品检测合格且产品可满足需求的情况下,欣界能源在同等条件下优先向天铁科技采购金属锂负极材料产品,并在首条 450Wh/kg 固态 2GWh量产线投产后,由天铁科技负责该条产线的金属锂材料供应,年采购量原则上不低于 100吨,采购期限不少于 5 年;双方还将共同研发 电池级锂金属负极材料,整合优质资源,加强协作,开展新型锂金属负极材料研发合作 。
赣锋锂业:世界领先的锂生态企业 ,金属锂、固态电池布局 充分
公司拥有五大类逾 40 种锂化合物及金属锂产品的生产能力,是锂系列产品供应最齐全的制造商之一 。 公司从中游锂化合物及金属锂制造起步,成功扩大到产业价值链的上下游。公司已经形成垂直整合的业务模式,业务贯穿上游锂资源开发、中游锂盐深加工及金属锂冶炼、下游锂电池制造及退役锂电池综合回收利用,各个业务板块间有效发挥协同效应,以提升营运效率及盈利能力,巩固市场地位,收集最新市场信息及发展顶尖技术。公司产品广泛应用于电动汽车、储能、航空航天、功能材料及制药等应用领域,大部分客户均为各自行业的全球领军者。
上游锂资源:公司通过在全球范围内的锂矿资源布局,分别在澳大利亚、阿根廷、爱尔兰、马里和我国青海、江西、内蒙古等 地,掌控了多块优质锂矿资源,形成了稳定、优质、多元化的原材料供应体系。公司现用的主要锂资源为澳大利亚 Mount Marion 项目。公司通过持续投资上游锂资源公司及签署长期战略采购协议,保障并巩固了上游优质锂原锂化合物:赣锋生态系统的核心为锂化合物业务板块,主要产品包括:( 电池级氢氧化锂, ,( 电池级碳酸锂, ,( 氯化锂, ,( 氟化锂等,广泛应用于电动汽车、储能、便携式电子设备等锂电池材料及化学及制药领域,客户主要包括全球电池正极材料制造商、电池供应商和汽车 OEM 厂商。
金属锂:公司的金属锂产品产能排名全球第一。公司能够根据客户需要生产不同规格型号及厚度的金属锂锭、锂箔、锂棒、锂粒子、锂合金粉及铜锂或锂铝合金箔,主要用于 (锂电池负极材料; ;( 医药反应催化剂; ;( 合金及其他工业品材料,客户包括电池制造商及医药企业。金属锂原料主要是氯化锂,来自公司锂化合物业务板块及锂电池回收业务板块的内部供应,以及从医药企业含锂催化剂溶液中回收的氯化锂。 公司目前 已实现 300mm宽度的超宽幅超薄锂带量产,铜锂复合带中锂箔厚度可达到 3 微米。固态电池:公司较早布局固态电池技术,利用自身优势,自研自产的氧化物电解质材料、
硫化物粉体材料均具有更高离子电导率和工程化能力;新一代混合固液锂离子电池在大幅提升能量密度的同时,在多点针刺测试、加热测试中体现出更优异的安全性能;在续航方面,高比能电芯满足长里程需求,在极低温寒冷条件下仍保持强劲动力。公司持续推进固态锂电池的研发、生产和商业化应用,积极布局和开发高能量密度、高功率的飞行动力电芯与电源系统产品,以满足不同领域需求。
英联股份: 领先的 消费品金属包装产品提供商 ,跨界布局复合集流体、锂金属负极前景可期
公司是国内领先的消费品金属包装产品提供商 。 公司是一家以快速消费品为核心领域,专业从事 安全、环保、易开启 金属包装产品研发、生产和销售的企业 。 公司致力于为客户提供产品设计、功能研究、模具开发、涂布印刷、生产制造及物流配送等全方位综合服务。经过多年发展,公司现已形成覆盖食品(含干粉)、饮料、日化用品等多应用领域,拥有全品类的产品线、能够满足客户多样化需求及一站式采购的快速消费品金属包装产品提供商 。
跨界布局复合集流体,行业地位领先。公司于 2023 年 2 月 1 日注册成立控股子公司江苏英联复合集流体有限公司,主要业务为新能源汽车动力锂电池复合铝箔、复合铜箔的研发、生产和销售。江苏英联成立以来快速搭建专业的管理团队和技术团队,管理团队由董事长翁伟武先生带领, 通过外部吸收引进技术团队人员。目前公司已组建一支覆盖真空物理、光学膜、柔性材料等方面专业经验的技术开发团队,构建了博士、硕士领衔的具有创新能力和丰富经验的研发团队,保障复合集流体产品研发工作的有序推进。 2024 年 7 月,江苏英联与全球领先的复合集流体蒸发设备制造商日本爱发科成立联合研究院,致力于共同研发电池复合集流体、固态电池复合集流体及新生代际电池周边技术,实现产业化的转化,研判电池技术的前沿发展方向,推进电池复合集流体及相关技术的发展。产品及订单方面,公司复合铝箔采用一步蒸镀工艺,合作的设备商是日本爱发科 企业;公司复合铜箔采用的是 两步法 ””,即磁控溅射和水电镀工艺。江苏英联已研制出复合铝箔和复合铜箔 PET 、PP ),产品深入下游客户验证和反馈阶段。报告期内,江苏英联获得韩国客户 U SENERGY批量生产订单( 10 万㎡复合铝箔和 5 万㎡复合铜箔),并于 2024 年 11 月 26 日双方签署了《战略合作协议》。 U S 公司认定江苏英联为未来三年复合集流体的唯一供应商,计划2025 年向江苏英联采购 200 万㎡复合铝箔和 100 万㎡复合铜箔, 2026 年 2029 年需求将会持续增长,并向江苏英联进行采购。锂金属负极合作头部车企。公 司在固态电池材料方面,依托蒸镀工艺的技术储备,研发锂金属 复合集流体负极一体化材料,并与头部汽车公司开展相关的技术合作,公司将会持续开拓复合集流体的应用场景。
道氏技术: 铜冶炼支撑业绩,单臂管、硅碳逐步放量,布局液相法锂金属负极公司
聚焦新材料业务,业务布局从单一陶瓷材料业务发展形成当前“碳材料锂电材料 陶瓷材料 战略资源”的新格局。近年来, 公司 持续推动研发创新和国际化战略,推行事业部总经理负责制,探索“ AI+ 材料”的运用,提升研发和生产效益,在保持陶瓷材料业务领先地位的同时,公司深度布局新能源电池材料迭代技术和前沿产品,具备在固态电池需用的单壁碳纳米管、硅碳负极、固态和半固态电解质、高镍三元前驱体、富锂锰基前驱体等材料上的产品优势,正朝着“固态电池全材料解决方案提供商”的目标稳步发展。碳材料业务和锂电材料业务逐渐成为公司核心战略业务,公司将大力发展各业务板块在海外的市场,做好国内、国外两个市场,同时,布局 AI 芯片作为战略发展的新方向。
金属铜市场价格维持较高水平,公司 MJM 基地和 MMT 基地进行了产能扩建并顺利投产,科学调度 MJM 基地、 MMT 基地生产组织,优化工艺流程,强化设备维护保养、物资保供,实现持续稳产增产,产量创历史新高,且阴极铜产品处于满产满销状态,为 24 年 公司业绩做出重要贡献。
碳材料:单壁碳纳米管方面,公司已通过日韩头部动力电池客户相关测试,已完成国内 3C和动力电池客户送样测试,部分客户已实现供货;硅碳负极方面,公司已送样涵盖头部数码类、动力类和消费类电芯厂,部分消费类电池厂已实现供货。三元前驱体面对国内激烈的竞争环境,同时采取 差异化的市场销售策略,积极拓展海外市场,并成功打入国际三元前驱体方面,面对国内激烈的竞争环境,同时采取差异化的市场销售策略,积极拓展海外市场,并成功打入国际大客户的供应链,不断提升了海外市场的市占率。
陶瓷材料:陶瓷材料板块的主要产品为陶瓷墨水和陶瓷釉料,主要用于建筑陶瓷行业。业务涵盖了标准化的陶瓷原材料研发、陶瓷产品设计、陶瓷生产技术服务、市场营销信息服务等领域,是国内唯一的陶瓷产品全业务链服务提供商,也是国内唯一的全品类釉面材料上市公司。
中一科技 :电解铜箔企业,布局有锂金属负极
公司是国内电解铜箔领先厂商。公司主要从事各类单、双面光高性能电解铜箔系列产品的研发、生产与销售,下辖云梦、安陆两大电解铜箔生产基地。电解铜箔是锂离子电池、覆铜板和印制电路板制造的重要材料。根据应用领域的不同,可以分为锂电铜箔和电子电路铜箔,产品广泛应用于新能源汽车动力电池、储能设备及电子产品、覆铜板、印制电路板等多个领域。截至 2024 年末 ,公司拥有电解铜箔名义总产能为 5.55 万吨 年 。
公司产品 得到了包含头部动力电池企业在内的众多下游客户的认可。在锂电铜箔方面,公司的产品结构以 6 μ m 及以下极薄锂电铜箔为主,并凭借优异的产品品质成为国内主要动力电池厂商的重要铜箔供应商之一。在电子电路铜箔方面,公司产品规格相对齐全,产品规格覆盖 8 μ m 到 210 μ m ,并逐步向高端电子电路铜箔领域延伸,已经实现 HDI 用铜箔、RTF 等产品批量销售, HVLP 产品已通过多家客户验证。
目前公司已有用于固态电池的锂铜金属一体化复合负极材料等相关技术储备,可以改善金属锂与铜箔之间的界面亲和性,从而提高锂金属电池的循环稳定 性