本文为节选内容
如需更多报告,联系客服
或扫码获取报告

• 氧化物固态电解质(半固态电池领域):天目先导、清陶能源、蓝固新能源等企业量产进度领先,并形成千吨级以上产能,在对外供货或自用。
• 硫化物固态电解质(全固态电池领域):日本三井金属、出光兴产等布局较早,目前均有百吨级产能并实现出货。国内企业中科固能、有研新材等布局较快,亦实现小批量供货。同时,由于目前产业化尚未成熟,硫化物固态电解质的产品售价普遍在上百万元/吨。
编辑

• 半固态电解质原料:目前国内半固态电解质多为氧化物体系。
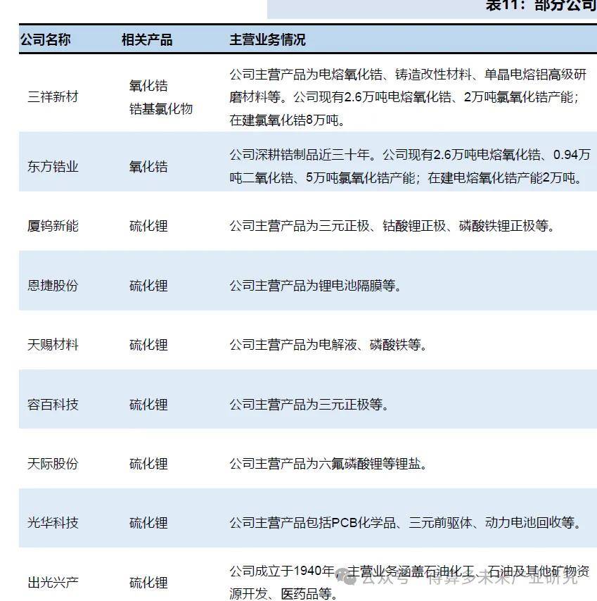
氧化物固态电解质LLZO的原材料包括二氧化锆、硝酸锆、碳酸锆等。国内锆生产企业主要包括东方锆业、三祥新材、凯盛科技等。
氧化物固态电解质LLZO/LLTO的原材料包括氧化镧、硝酸镧、氢氧化镧等。国内企业中北方稀土、盛和资源等具有氧化镧生产能力。
氧化物固态电解质LLTO/LATP的原材料包括二氧化钛、焦磷酸钛等。国内主要钛白粉生产企业包括龙佰集团、中核钛白、钒钛股份等。
氧化物固态电解质LAGP、硫化物固态电解质LGPS等原材料包括二氧化锗、硫化锗等。
• 全固态电解质原料:国内外全固态电解质多为硫化物体系、部分辅以卤化物,主要原料为硫化锂(1GWh固态电池需要300-500吨硫化锂)。目前海外出光兴产产业化进度较快,国内厦钨新能、光华科技等均处于加速布局阶段。目前硫化锂单吨价格仍在数百万元。
编辑
