辽宁省零碳园区培育建设方案及申报省级零碳园区建设试点工作的通知
来源: | 购买报告:136-997-996-97微信 | 发布时间: 2025-11-18 | 1175 3612次浏览 | 🔊 点击朗读正文 ❚❚ | 分享到:



报告链接:辽宁省零碳园区(工厂)市场投资建设与发展前景预测分析报告(2025版

报告链接:辽宁省碳排放权交易市场发展与投资前景预测分析报告(2025版)




省发展改革委省工业和信息化厅关于印发辽宁省零碳园区培育建设方案及申报省级零碳园区建设试点工作的通知

各市发展改革委、工业和信息化局,沈抚示范区发展改革局、产业创新发展局:

按照国家关于零碳园区建设工作部署,为积极稳妥推进碳达峰碳中和,加快经济社会发展全面绿色转型,根据《国家发展改革委、工业和信息化部、能源局关于开展零碳园区建设的通知》(发改环资(2025)910号)要求,结合我省实际,我们制定了《辽宁省零碳园区培育建设方案》(以下简称“方案”),为做好我省零碳园区建设试点申报工作,现就有关事宜通知如下:

1.园区应符合方案中省级零碳园区建设基本条件,综合考虑能源禀赋、产业基础条件、电力安全可靠性、减碳潜力等方面因素,自愿申报。

2.各地区发展改革部门要会同本地区工业和信息化、能源主管部门认真研究方案,指导拟申报园区按省级零碳园区申报书大纲要求编制零碳园区申报书,申报书应体现方案中省级零碳园区建设指标体系各项指标的现有水平及目标要求可达性。

请各地区于11月12日前将推荐文件、申报书加盖公章分报省发展改革委、省工业和信息化厅,每个地区申报园区原则上不超过2个。

辽宁省零碳园区培育建设方案

为响应国家碳达峰碳中和工作部署,指导有条件地区建设国家级或省级零碳园区,特制定本方案。

一、总体要求

深入学习贯彻习近平新时代中国特色社会主义思想和党的二十大、二十届二中、三中全会精神,通过试点示范与模式创新,在辽宁高标准推进零碳园区建设,打造绿色低碳发展新高地。

深化改革创新。深化生态文明体制和能源、产业等领域改革,探索构建“政府引导、多方参与、市场运作、利益共享”的零碳园区建设管理模式。

解决实际问题。高位推进、先立后破,着力破解零碳园区建设面临的主要矛盾和根本问题,实现能源转型、产业脱碳、园区降碳与稳增长、扩投资、促转型相协调。推动项目落地。精准设定零碳园区建设任务与政策,谋划具有牵引力的重大项目。鼓励项目增加清洁能源消费比例,提升绿色电力消纳能力,确保有效增强园区新能源就近消纳能力。

集聚绿色产业。鼓励发展低耗低污、高附加值新兴产业与未来产业,探索“以绿制绿”模式,围绕新能源汽车、光伏储能、绿色算力等重点领域强链补链。

二、总体要求

第一阶段:2025年,启动零碳园区建设申报遴选工作,确定辽宁省零碳园区培育建设名单。坚持分类建设,鼓励支持不同类型和基础条件园区先行先试,各有侧重开展零碳园区建设。对符合国家标准要求的,纳入国家级零碳园区梯度培育试点。

第二阶段:2026一2027年,全面开展省级零碳园区建设。定期开展零碳园区建设评估,以评促建、评建结合,省级零碳园区建设过程中,根据建设评估情况,对国家级零碳园区梯度培育试点名单进行动态调整。

第三阶段:到2030年,深化零碳园区建设探索实践,更多省级零碳园区纳入国家级零碳园区梯度培育试点。加强总结宣传,积极推广可复制、可借鉴的典型经验做法,相关政策机制、技术路径、标准规范和运行模式更加健全,零碳园区成为绿色低碳发展新动能、新引擎和新增长点。

三、建设内容

(一)加快园区用能结构转型。加强园区及周边可再生能源开发利用,支持园区与周边非化石能源发电资源匹配对接,科学配置储能等调节性资源,因地制宜发展绿电直连、新能源就近接入增量配电网等绿色电力直接供应模式,推动新能源实现更高水平的就近消纳,鼓励参与绿证绿电交易,探索氢电合开发利用模式。推动园区积极利用生物质能、核能、光热、地热、工业余热等热能资源,实现供热系统清洁低碳化。探索氢能、生物质等替代化石燃料和原料。

(二)大力推进园区节能降碳。推动园区建立用能和碳排放管理制度,深入推进企业能效碳效诊断评估,加强重点用能设备节能监察和日常监管,淘汰落后产能、落后工艺、落后产品设备。支持企业对标标杆水平和先进水平,实施节能降碳改造和用能设备更新,鼓励企业建设极致能效工厂、零碳工厂。

(三)调整优化园区产业结构。鼓励园区加快自身产业结构优化调整,布局发展低能耗、低污染、高附加值的新兴产业,探索以绿色能源制造绿色产品的“以绿制绿”模式。支持高载能产业有序向资源可支撑、能源有保障、环境有容量的园区转移集聚,探索深度降碳路径。

(四)强化园区资源节约集约。统筹规划园区及企业空间布局,提高土地资源集约利用水平,促进能量梯级利用、水资源循环利用。健全园区废弃物循环利用网络,推进工业固体废弃物、余压余热余冷、废气废液废渣资源化利用。

(五)完善升级园区基础设施。优化园区基础设施规划设计,系统推进电力、热力、燃气、氢能、供排水、污染治理等基础设施的建设改造。推动新建建筑按照超低能耗建筑、近零能耗建筑标准设计建造。完善园区绿色交通基础设施,加快运输工具低碳零碳替代。

(六)加强先进适用技术应用。支持园区与企业、高校、科研机构开展深度合作,加强科技成果转化应用,探索绿色低碳技术研发与产业发展深度融合机制,围绕低碳零碳负碳先进适用技术打造示范应用场景,形成具有商业价值的技术解决方案。

(七)提升园区能碳管理能力。支持园区建设覆盖主要用能企业的能碳管理平台,强化园区及企业用能负荷监控、预测与调配能力,为碳排放核算、源网匹配调节、电力需求侧管理、多能协同互补、资源高效循环利用等工作提供支撑。

(八)支持园区加强改革创新。支持地方政府、园区企业、发电企业、电网企业、能源综合服务商等各类主体参与零碳园区建设,围绕实现高比例可再生能源供给消纳探索路径模式。鼓励有条件的园区以虚拟电厂(负荷聚合商)等形式参与电力市场,鼓励电网企业以综合能源服务等形式参与零碳园区建设,提高资源配置效率和电力系统稳定性。

四、组织实施

(一)组织申报推荐。各市发展改革委会同工业和信息化部门,综合考虑园区能源禀赋、产业基础、电力安全可靠供应、减碳潜力等因素,结合反馈初步评审意见,遴选推荐有条件、有意愿的园区建设省级零碳园区(基本条件见附件1)。各市推荐省级零碳园区数量不超过2个,并组织指导园区按要求编制申报书并附建设方案(大纲见附件2),将推荐园区名单及申报书报送省发展改革委、省工业和信息化厅。

(二)扎实开展建设。省发展改革委会同省工业和信息化厅对各市推荐园区的申报书进行审核。省发展改革委重点核查园区基础信息(边界、管理主体、近3年安全环保记录等)、能碳数据真实性、申报材料涉及能源项目合规性,省工业和信息化厅重点核查涉及工业技术改造项目备案等材料完备性,剔除材料不全、不符合基础条件的园区。组建评审专家组对申报书进行评审,按照分类建设、梯度培育原则,提出省级零碳园区培育建设建议名单;并对其中可达到国家级零碳园区目标要求的,进行现场复核,提出国家级零碳园区梯度培育试点建议名单。省发展改革委结合专家组建议名单,会同省工业和信息化厅确定省级零碳园区培育建设名单和国家级零碳园区梯度培育试点名单。对纳入省级零碳园区培育建设名单国家和国家级零碳园区梯度培育试点名单的园区,各市要加强工作指导,协调解决困难问题。

(三)加强评估验收。国家级零碳园区建设期内,由园区定期对建设情况自行组织阶段评估,省发展改革委进行评估报告复核,并对阶段任务完成情况进行指导;建设期满后,由省发展改革委组织自评估,自评估符合要求的,由国家发展改革委组织有关部门和单位开展评估验收,通过评估验收的园区正式成为国家级零碳园区。省级零碳园区建设期内,由园区定期对建设情况自行组织阶段评估,市级发展改革委进行评估报告复核,并对阶段任务完成情况进行指导;建设期满后,由市级发展改革委组织自评估,自评估符合要求的,由省发展改革委开展评估验收,通过评估验收的园区正式成为省级零碳园区。

(四)实施动态管理。省发展改革委将会同有关方面加强零碳园区建设跟踪评估,动态管理调整省级零碳园区培育建设名单。对工作推进不力、建设进展迟滞、违反政策规定等问题,将提醒督促相关园区及所在地区责任部门,责令限期整改。对建设期间预计难以达到国家级或省级零碳园区目标要求、建设期满但未完成目标任务、未通过验收或主动申请退出的园区,省发展改革委将及时公布零碳园区建设调整、退出名单。

五、保障措施

(一)加强统筹协调。省发展改革委统筹推进零碳园区建设,发挥省统筹推进机制作用,持续深化相关领域改革创新,在试点探索、项目建设、资金安排等方面对零碳园区建设给予积极支持;指导各地区加强零碳园区绿色能源供给体系建设和改革创新,推动园区供用能模式变革。各市要建立工作机制,明确责任分工,结合实际抓好零碳园区建设任务落实。省工业和信息化厅指导各地区推进工业园区低碳化改造,推动具备条件的工业园区建设零碳园区。

(二)加强资金支持。统筹利用中央预算内资金和超长期特别国债等现有资金渠道支持零碳园区建设,鼓励各地区对零碳园区建设给予资金支持。通过省级专项资金和地方政府专项债券等对零碳园区符合条件的基础设施项目给予支持;省级重点产业发展专项资金、科技专项资金对零碳园区内减碳、固碳技术研发、推广应用和技术改造项目给予支持。鼓励各级金融机构为零碳园区建设提供绿色信贷、绿色债券、绿色基金等金融支持。

(三)加强服务保障。加强低碳、零碳先进技术研发和推广应用,组织相关领域专家对零碳园区建设开展技术指导。鼓励园区委托第三方开展零碳园区建设全流程技术咨询、源网荷储一体化建设、综合能源站建设、智能微电网、虚拟电厂建设、重点行业节能降碳诊断和改造、零碳建设项目投融资、综合管理平台建设等综合性服务。支持零碳园区合作建立成果转化相关平台,建设示范工程等。强化用能要素保障,在零碳园区范围内创新项目节能审查和碳排放评价模式,碳园区多能互补、多能联供项目实行“一个窗口”审批制度。加强新建园区、新能源电源、供电设施和通道用地、用水等要素保障。

附件:1.省级零碳园区建设基本条件

2.省级零碳园区申报书大纲

3.省级零碳园区建设指标体系(试行)

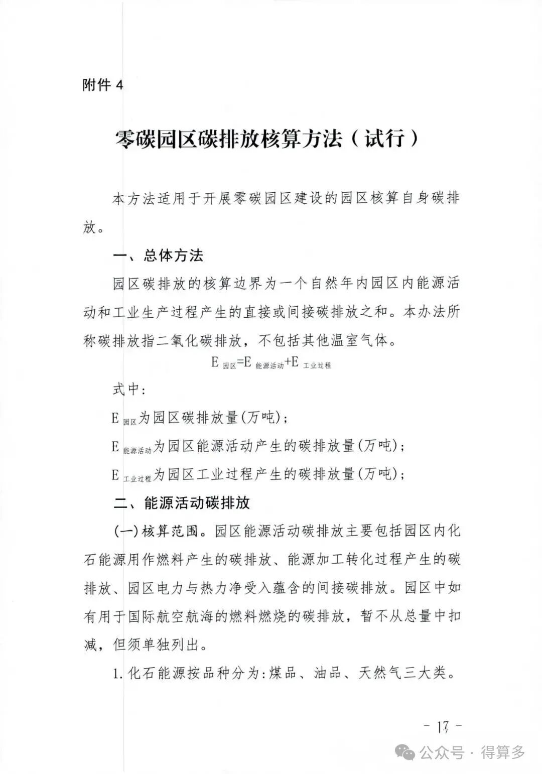
4.零碳园区碳排放核算方法(试行)







DM_20251117141040_001.jpgDM_20251117141040_002.jpgDM_20251117141040_003.jpgDM_20251117141040_004.jpgDM_20251117141040_005.jpgDM_20251117141040_006.jpgDM_20251117141040_007.jpgDM_20251117141040_008.jpgDM_20251117141040_009.jpgDM_20251117141040_010.jpgDM_20251117141040_011.jpgDM_20251117141040_012.jpgDM_20251117141040_013.jpgDM_20251117141040_014.jpgDM_20251117141040_015.jpgDM_20251117141040_016.jpgDM_20251117141040_017.jpgDM_20251117141040_018.jpgDM_20251117141040_019.jpgDM_20251117141040_020.jpgDM_20251117141040_021.jpg