云南省2025年第一批绿电直连项目结果
来源: | 购买报告:136-997-996-97微信 | 发布时间: 2025-11-15 | 777 3612次浏览 | 🔊 点击朗读正文 ❚❚ | 分享到:


报告链接:云南省可再生能源市场发展现状、趋势与前景预测分析报告(2025版)



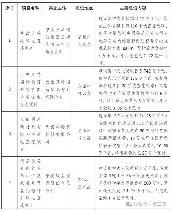
按照《国家发展改革委 国家能源局关于有序推动绿电直连发展有关事项的通知》(发改能源〔2025〕650号)、《云南省发展和改革委员会 云南省工业和信息化厅 云南省能源局关于〈云南省推动绿电直连建设实施方案〉的通知》(云发改能源〔2025〕577号)的有关规定,省发展改革委会同省工业和信息化厅、省能源局组织各州(市)开展绿电直连项目申报,经专家评审、听取相关部门和电网企业意见后,拟确定4个符合绿电直连条件的项目进入2025年第一批绿电直连项目清单。现公示如下:

云南省2025年第一批绿电直连项目表