内蒙古关于规范独立新型储能电站管理有关事宜的通知
来源: | 购买报告:136-997-996-97微信 | 发布时间: 2025-11-12 | 167 3612次浏览 | 🔊 点击朗读正文 ❚❚ | 分享到:



报告链接:内蒙古新型储能市场投资建设与发展前景预测深度调研分析报告(2025版)




内蒙古自治区能源局关于规范独立新型储能电站管理有关事宜的通知

内能源电力字〔2025656

盟市能源主管部门,满洲里市、二连浩特市能源主管部门内蒙古电力(集团)有限责任公司、国网内蒙古东部电力有限公司,各相关经营主体

为促进独立新型储能电站高质量发展,加强项目管理,按照《内蒙古自治区能源局关于加快新型储能建设的通知》(内能电力字2025120文件要求,现将有关事宜通知如下。

一、2026年度独立新型储能电站向公用电网放电量的补偿标准为0.28/千瓦时。纳入内蒙古自治区独立新型储能建设项目清单的独立新型储能电站(以下简称“清单内储能电站”)执行向公用电网放电量补偿的时间自建成实质性投产当月开始计算。

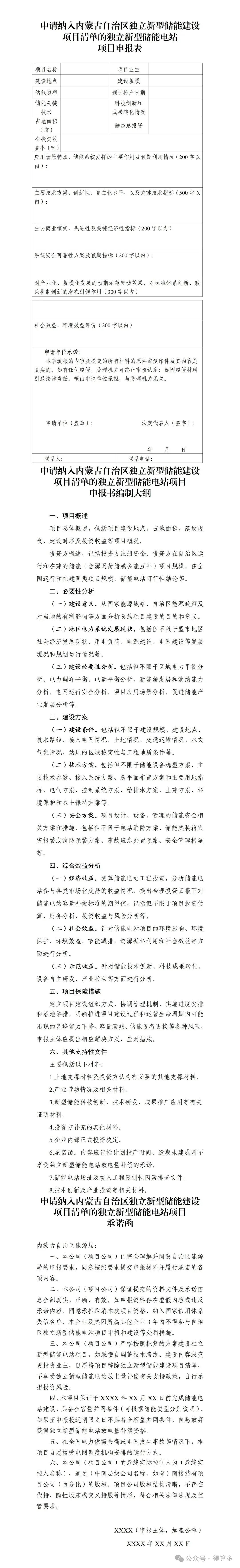
二、盟市能源主管部门提出独立新型储能电站项目纳入内蒙古自治区独立新型储能建设项目清单的申请时,应以项目实际建设运营企业作为业主单位,上报文件应包括项目申报书等在内的全部材料(详见附件)

独立新型储能电站应切实发挥对电力系统的调节作用,在新能源消纳困难时段不得向电网放电电网供电紧张时段不得充电电网企业要逐日公布电力供需预测信息对已建成独立新型储能电站申报充放电曲线进行校核原则上清单内储能电站日内全容量充电次数不得超过1.5

、清单内储能电站建成投产后,盟市能源主管部门会同电网企业开展并网验收向自治区能源局报送验收结果(附相关人员签字的验收报告)电网企业要做好储能电站实质性投产前开展充放电试验等情况的监测记录报送自治区能源局(附监测记录人员、部门负责人等签字的充放电数据)。

、各盟市能源主管部门要会同电网企业和有关机构定期开展监管,清单内储能电站不得擅自变更建设内容,在项目建设期内和建成后2年内不得通过代持、隐性股东或交叉持股等方式改变项目股东持股比例不得以出卖股份、资产租赁、分包、转包等任何方式实质性变更投资主体。对发生变更股东持股比例变更投资主体变更实际控制人等情况的项目,各盟市能源主管部门应立即终止项目或上报自治区能源局将相关项目移出内蒙古自治区独立新型储能建设项目清单每年131日前,盟市能源主管部门应将截至上年度1231日前清单内储能电站实际控制人情况以正式文件报送自治区能源局。

附件:申请纳入内蒙古自治区独立新型储能建设项目清单的独立新型储能电站申报材料清单

内蒙古自治区能源局

20251110

图片
图片
图片