北京市大兴区经济和信息化局关于开展2024年度《大兴区促进氢能产业发展暂行办法(2022年修订版)》项目征集的通知
各有关单位:
为促进氢能产业高质量发展,现开展2024年度《大兴区促进氢能产业发展暂行办法(2022年修订版)》项目征集,有关事项通知如下:
一、申报条件
具体申报条件详见2024年度《大兴区促进氢能产业发展暂行办法(2022年修订版)》申报指南(附件2)。
二、支持范围
本办法适用于从事氢能领域的企业、民办非企业单位开展科技创新、成果转化、平台建设等,促进产业高质量发展。
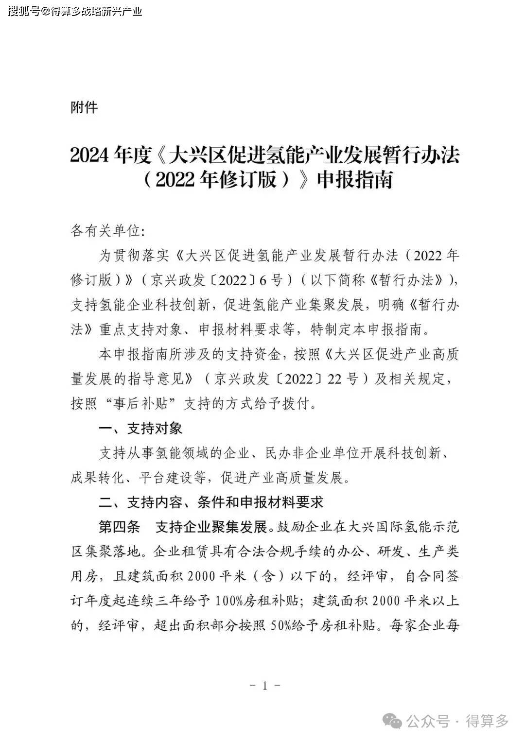
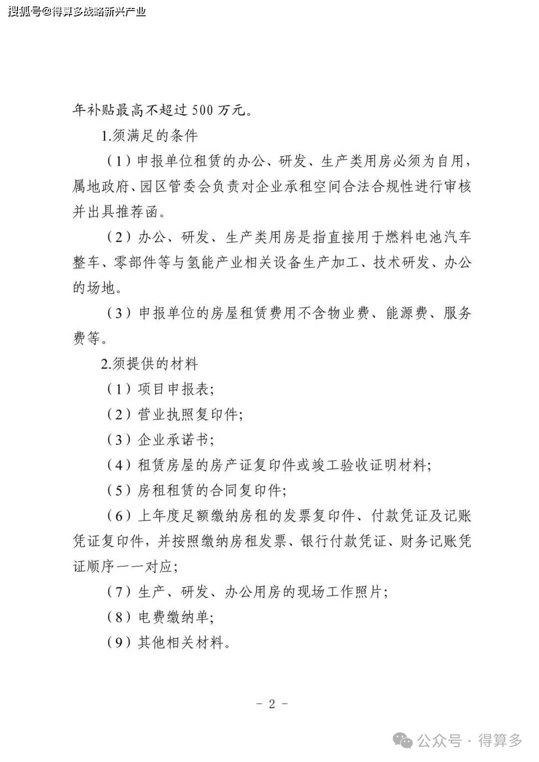
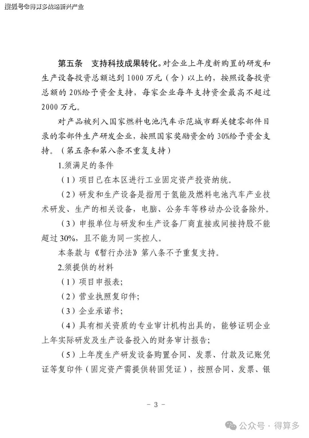
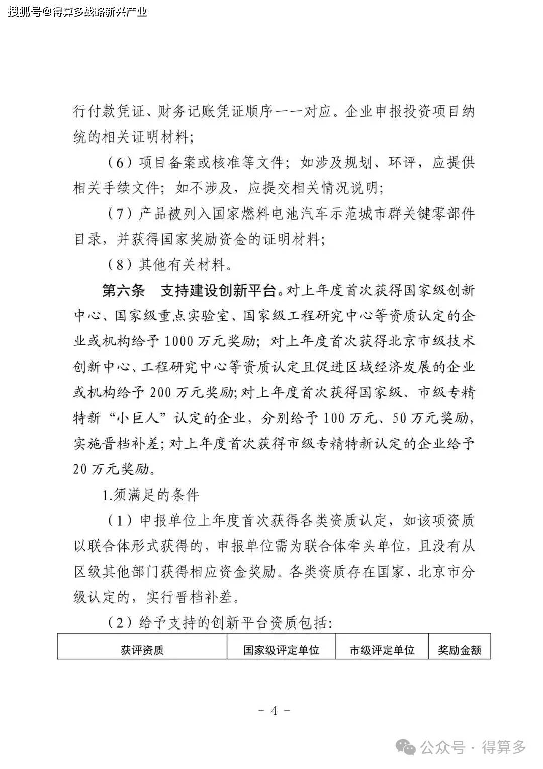
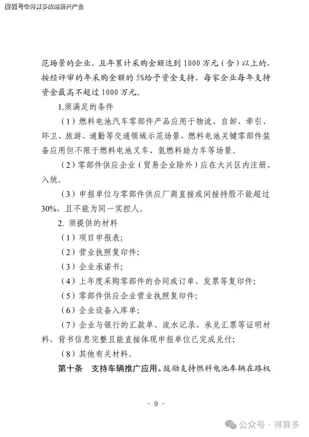
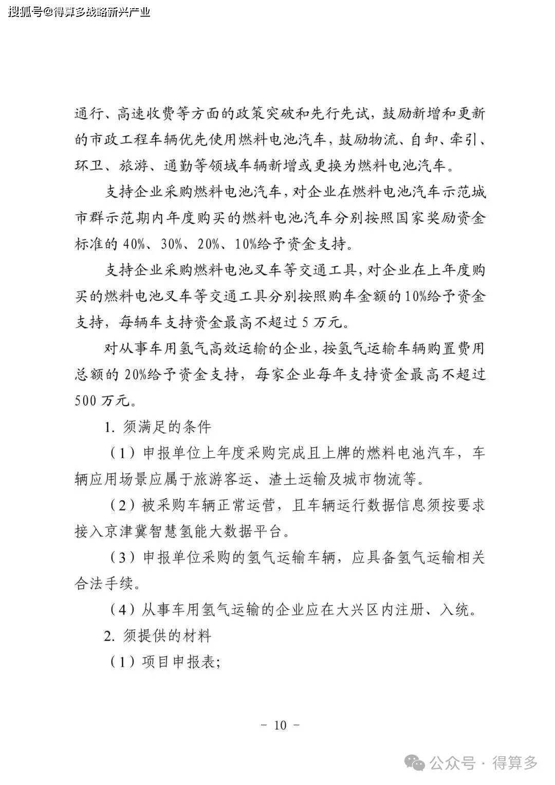
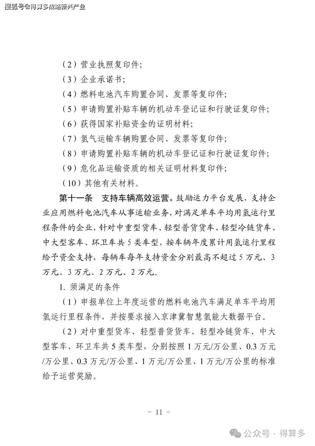
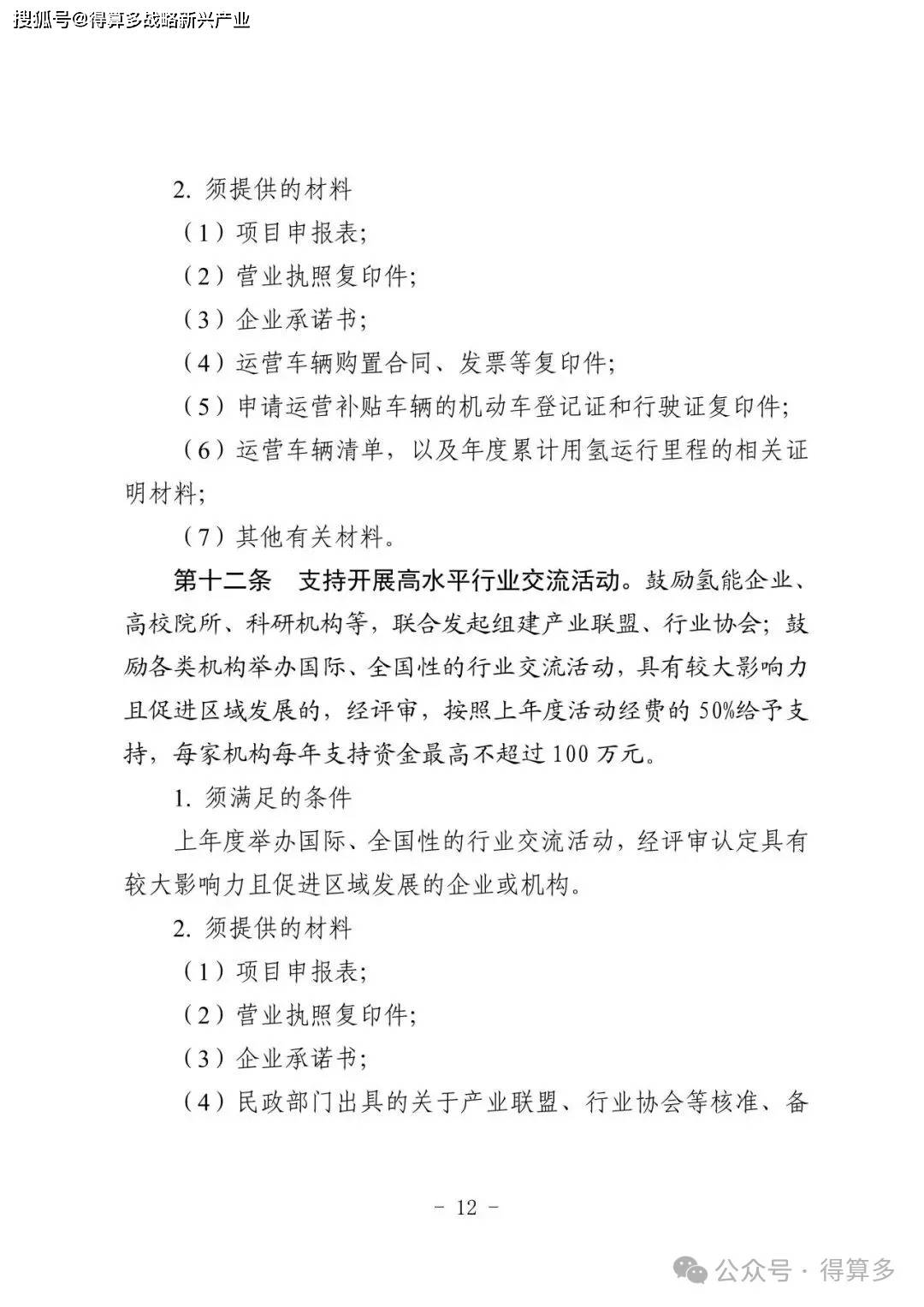
本次征集范围为《大兴区促进氢能产业发展暂行办法(2022年修订版)》第四条-第十二条。
三、申报方式
采取线上申报:企业登录北京市人民政府门户网站“政策兑现”栏目(https://zhengce.beijing.gov.cn)进行申报。经大兴区经济和信息化局审查材料齐全后,于11月17日前将申报材料纸质版(一式两份)提交到各属地政府、园区管委会(联系方式详见附件5)。
申报本政策的企业,须经所在属地政府、园区管委会推荐;同时提供专项信用报告,在“信用中国(北京)”网站查询下载。
四、申报时间及要求
本次申报时间为2025年10月31日—2025年11月14日。
各属地政府、园区管委会应做好项目申报辅导、初核等工作,配合企业出具申报项目推荐函、推荐项目汇总表(详见附件3)并汇同本区域内企业申报材料,于2025年11月19日12:00前将纸质版材料,报送至区经信局407室,逾期不予受理。
附件1:大兴区促进氢能产业发展暂行办法(2022年修订版).pdf
附件2:2024年度《大兴区促进氢能产业发展暂行办法(2022年修订版)》申报指南.docx
附件3:属地推荐函、推荐项目汇总表(所在属地政府、园区管委会填报).docx
附件4:项目申报材料(企业填报).docx
附件5:各属地政府、园区管委会联系方式.xlsx
北京市大兴区经济和信息化局
2025年10月31日












