本文为节选内容
如需更多报告,联系客服
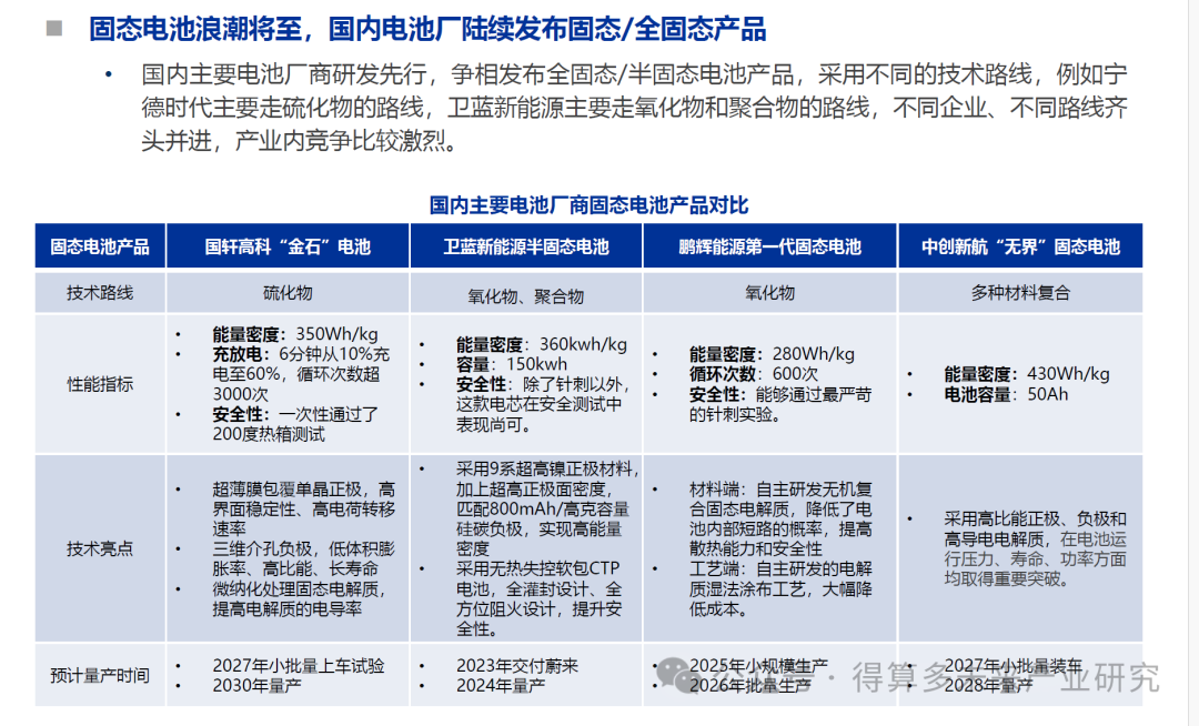
固态电池有望提升安全性和能量密度 • 安全性:液态电池中外力穿刺和过充容易导致内部短路,电解液反应升温造成后续隔膜、负极、正极和电解质分解燃烧,而固态电池没有液态电解质,减少了电解质燃烧的可能性。 • 能量密度:主流产品磷酸铁锂、三元电池能量密度分别小于200Wh/kg、 300Wh/kg,均已接近能量密度上限,而固态电池采用固态电解质与锂金属负极兼容可以抑制晶枝生长,大幅提升电池能量密度。 目前固态电池成本昂贵,商业化后成本有望趋势下行 • 正极和固态电解质部分原材料价格高昂,对生产设施、技术和环境要求更高,且实际生产中无法用现有的液态电池生产线去生产固态电池,预计固态电池成本短期将明显高于液态电池,固态电池降本之路仍需要产业链协同。 政策鼓励锂电行业重点发展固态电池行业 • 2020年10月,国务院发布的《新能源汽车产业发展规划(2021—2035年)》中首次将固态电池列入行业重点发展对象,并提出加快研发和产业化进程。此后,为推动固态电池技术的研发,中国政府及各省市陆续发布了多项政策。 • 据《中国日报》报道,我国或将投入约60亿元用于全固态电池研发,包括宁德时代、比亚迪、一汽、上汽、卫蓝新能源和吉利共六家企业或获得政府基础研发支持。




