
有机硅凭借其卓越的耐温性、耐候性、电气绝缘性、生理惰性,以及较低的表面张力与表面能等特性,在航空航天、电子电气、建筑、运输、化工、纺织、食品、轻工、医疗等众多领域得到广泛应用。它不仅为我国新能源汽车、消费电子、太阳能、锂电池、LED 灯具、5G 网络等大量战略性新兴产业的发展提供重要支撑,而且推动了建筑、纺织、交通运输等传统领域的技术创新与产品升级。
有机硅产业链涵盖原材料、单体及中间体、下游深加工产品以及终端应用等多个环节。其特点表现为单体与中间体生产呈现出集中化态势,而产品深加工则较为分散。在众多单体类别中,甲基单体当下应用最为广泛,在总量中所占比例超过90%。基于此,在行业实践中,一般会以金属硅、一氯甲烷等作为原材料,通过合成反应制得甲基粗单体,随后经过精馏操作,获取目标产物二甲单体以及其他具备工业利用价值的副产单体。
有机硅单体的合成反应所涉及的机理颇为复杂,并且副反应数量众多。在反应过程中,除了生成主产物二甲单体外,还会产生大量的副产物。部分副产物不但利用价值较低,而且在消化处理方面存在一定的难度,这在一定程度上对经济和环保效益产生了不利影响。所以,在单体合成过程中,提高二甲选择性不仅是企业核心竞争力的关键体现,同时其生产水平以及装置规模,也是衡量一个国家有机硅工业技术水准的重要参考依据。
有机硅中间体主要包含各类聚硅氧烷,例如,二甲单体通过水解、裂解以及精馏等一系列工序所制得的水解物、线性体、环体等,这些中间体构成了有机硅产业链中最为关键的中间环节。从有机硅单体及其相应的中间体出发,通过进行不同类型的反应,或者添加各类填料以及助剂,能够进一步加工生产出硅橡胶、硅油、硅树脂等下游深加工产品。
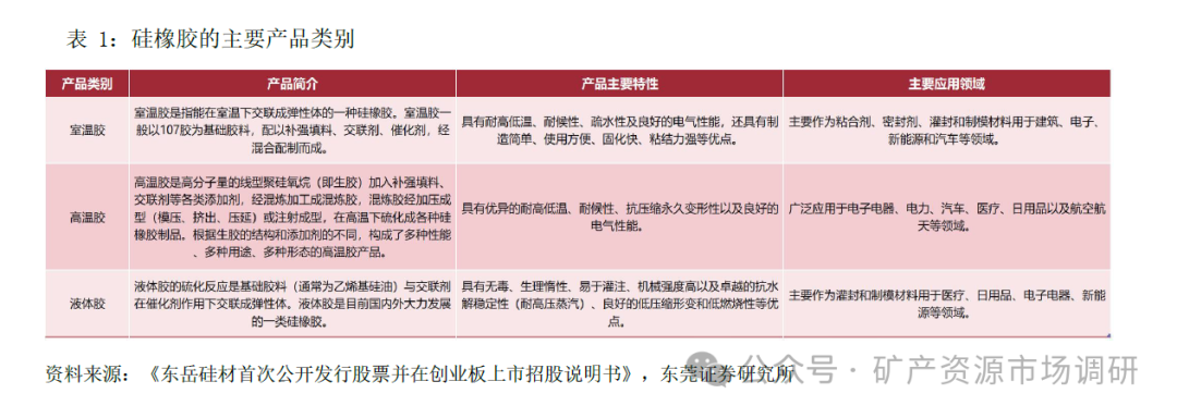
硅橡胶作为一类具有交联结构的高分子聚硅氧烷,在有机硅产品体系中占据重要地位。其制备原料通常包括线型聚硅氧烷(基胶)、补强填料、交联剂、催化剂以及改性添加剂等。通过混炼或混合工艺将上述原料加工成混炼胶或混合胶,随后在特定条件下对该混炼胶或混合胶实施硫化(亦称固化或交联)操作,使其由黏流态转变为弹性体。依据硫化方式与硫化温度的不同,硅橡胶可分为室温胶(RTV)、高温胶(HTV)以及液体胶(LSR) 。
硅油属于线性聚硅氧烷类化合物,其分子结构呈链状,在室温条件下表现为液态。
根据分子中所连接有机基团的不同,硅油可分为二甲基硅油、甲基含氢硅油、甲基苯基硅油、乙烯基硅油以及各类有机基团改性硅油,如氨基改性硅油、环氧改性硅油等。在诸多硅油品种中,甲基硅油的应用最为广泛。硅油在纺织、日化、机械加工、化工、电子电气等行业具有广泛用途,主要用作纺织印染助剂、日化助剂、高级润滑油、防震油、绝缘油、真空扩散泵油、脱模剂、消泡剂、抛光剂及隔离剂等。
硅树脂作为一类具有高度交联网络结构的热固性聚硅氧烷,展现出极为优异的耐热性能与电绝缘性能,同时具备出色的防水效能。有机硅树脂主要应用于以绝缘漆形式对H 级电机及变压器线圈进行浸渍处理,亦用于对玻璃布、玻璃纤维丝以及石棉布实施浸渍操作,进而制成电机套管、电器绝缘绕组等产品。
产品占比方面,根据ACMI、SAGSI、中商产业研究院的数据,我国有机硅深加工产品中,RTV、HTV、硅油、LSR、硅树脂产品的市场占比分别是37.0%、29.4%、28.3%、3.6%和1.8%。下游终端应用方面,有机硅产品2022 年在电子电器、电力/新能源、建筑、纺织、医疗及个人护理、工业助剂、交通市场中分别占比21.2%、17.3%、16.3%、9.5%、8.7%、5.8%和1.9%。
对有机硅的探索与研究可追溯至18 世纪。英国化学家Frederick Stanley Kipping最早通过经典的格氏反应,实现了有机氯硅烷的合成,并随后对硅化合物展开了全面而深入的研究。自20 世纪40 年代起,世界有机硅工业实现工业化;20 世纪70 年代后,步入规模化生产阶段。
我国于1951 年启动有机硅产品的研究与工业生产。20 世纪50 年代末期,初步掌握搅拌床合成甲基单体技术。自50 年代末起,我国有机硅工业在持续改进搅拌床工艺的同时,积极开展流化床工艺的研发。在原化工部晨光化工研究院、上海树脂厂等多家研究院所和工厂的共同努力下,历经十余年探索,于1971 年成功研制出我国首台用于合成甲基单体的流化床,为国内流化床直接法合成甲基单体奠定了技术基础。1995 年,原化工部在江西星火化工厂建成国内首套采用流化床工艺合成甲基单体的万吨级生产装置,使我国有机硅生产能力跃升至新的高度。1997 年,我国甲基单体总产量首次突破1万吨;2003 年,首次突破10 万吨。
进入21 世纪,随着国内企业不断优化工艺,积极新建和扩建生产装置,有机硅生产形势持续向好。与此同时,我国国民经济的快速发展为有机硅工业提供了强劲动力,国家相继出台一系列扶持政策,推动我国有机硅工业进入蓬勃发展时期。根据百川盈孚的数据,截至2024 年,我国有机硅中间体的产能是344 万吨,相比2019 年增长1.27倍,对应2019-2024 年的年均复合增速是17.82%。其中,有机硅中间体快速扩张的时间主要是2022-2024 年。这主要是由于2021 年受全球经济复苏、海外供应链受损等因素的影响,我国有机硅订单需求大幅增长,使得其价格、盈利大幅走高,从而推动企业加大资本支出和扩产力度,导致2022-2024 年有机硅行业产能快速扩张。
随着我国产能的快速扩张,我国有机硅在全球的产能占比明显提升,根据东岳硅材2023 年年报的数据,截至2023 年底,中国有机硅甲基单体产能约占全球有机硅甲基单体产能的69%,我国成为全球最大的有机硅生产国。根据百川盈孚的数据,2019-2024年,我国有机硅中间体产量从114.88 万吨增长至225.33 万吨,年均复合增速为14.42%,其中2024 年同比增长24.75%,实现快速增长。由于2024 年行业新增产能较多,达到72 万吨,同比增速为26.47%,且相当一部分投产时间在下半年,因此这部分产能对于2025 年全年新增产量的贡献将依然较多,但全年产量增速有望同比放缓。
随着我国近年来有机硅中间体产能增长,行业开工率虽呈下降趋势,但依然维持在相对较高的水平,反映出下游需求的旺盛。根据万得和百川盈孚的数据,2021-2024 年,我国有机硅中间体的开工率约为77.60%、73%、68.83%和72.85%,基本在70%附近波动。
价格方面,近年来,有机硅DMC 的高点出现在2021 年10 月,其后有机硅DMC 价格基本呈走低的态势。2021 年前三季度,受全球经济复苏、海外供应链受损、订单增加,库存低位、现货供应紧张,以及金属硅、甲醇等原料价格与国际物流价格上涨多因素叠加影响,有机硅价格波动上涨。在金属硅产量不足及9 月单体装置停产检修增多刺激下,根据百川盈孚的数据,2021 年10 月中旬有机硅DMC 现货价最高涨至6 万元/吨,较年初增长173%。
然而,随着企业的相继复工复产以及需求的走弱,有机硅DMC 的价格在经历了2021年前10 个月的暴涨之后,开始大幅回落,年末价格为2.58 万元/吨,相比10 月份的高点下跌57%。
2022 年一季度之后有机硅DMC 价格波动下行,受市场阶段性备货结束及下游需求不足等因素影响,2022 年7 月初,DMC 市场价格跌至1.9 万元/吨,8 月中旬至2022 年末,DMC 价格持续回落至1.68 万元/吨。
2023 年,受房地产等终端消费疲软的因素影响下,DMC 价格在前两个月小幅抬升之后延续下跌态势,年内DMC 最低价格出现在8 月,仅为1.28 万元/吨,有机硅价格的持续走低对相关生产企业的盈利状况提出挑战。
2024 年有机硅DMC 价格呈现出先扬后抑的态势。一季度旺季背景下,有机硅DMC 供需格局较好,价格呈上行趋势,3 月份达到1.7 万元/吨的年内高点。后续随着新增产能的投放,有机硅DMC 行业供需格局变差,价格趋势走弱,即使在金九银十的旺季阶段涨幅也相对有限。10 月下旬至年底,有机硅DMC 价格呈下跌趋势,最低价格跌至1.28 万元/吨,为年内最低点。
2025 年以来,有机硅行业减产挺价氛围浓厚,我国有机硅DMC 价格呈上行趋势,从年初的1.3 万元/吨上行至3 月中旬的1.4 万元/吨,上涨幅度为7.69%。
根据百川盈孚的数据,目前我国有机硅中间体产能共有344 万吨,产能规模领先的企业有合盛硅业、江西蓝星星火、东岳硅材、兴发集团、新安股份和鲁西化工,行业产能CR3 达到45.93%,CR6 约69.19%,行业集中度较高。受前两年行业产能大规模扩张、行业供需格局恶化的影响,2023-2024 年行业整体陷入亏损。在行业整体弱盈利的背景下,后续有机硅新增产能预计有限,从各企业目前的规划来看,2025 年新增产能仅有兴发集团的10 万吨,行业快速扩产阶段暂告结束。