
1、我国是全球唯一具备稀土全产业链产品生产能力的国家
稀土是元素周期表中锏系元素和铳、钯共十七种金属元素的总称,因其独特的电子层结构和优异的磁、光、电等物理和化学特性,被誉为“21世纪的战略元素”、“现代工业的维生素”和“新材料宝库”。
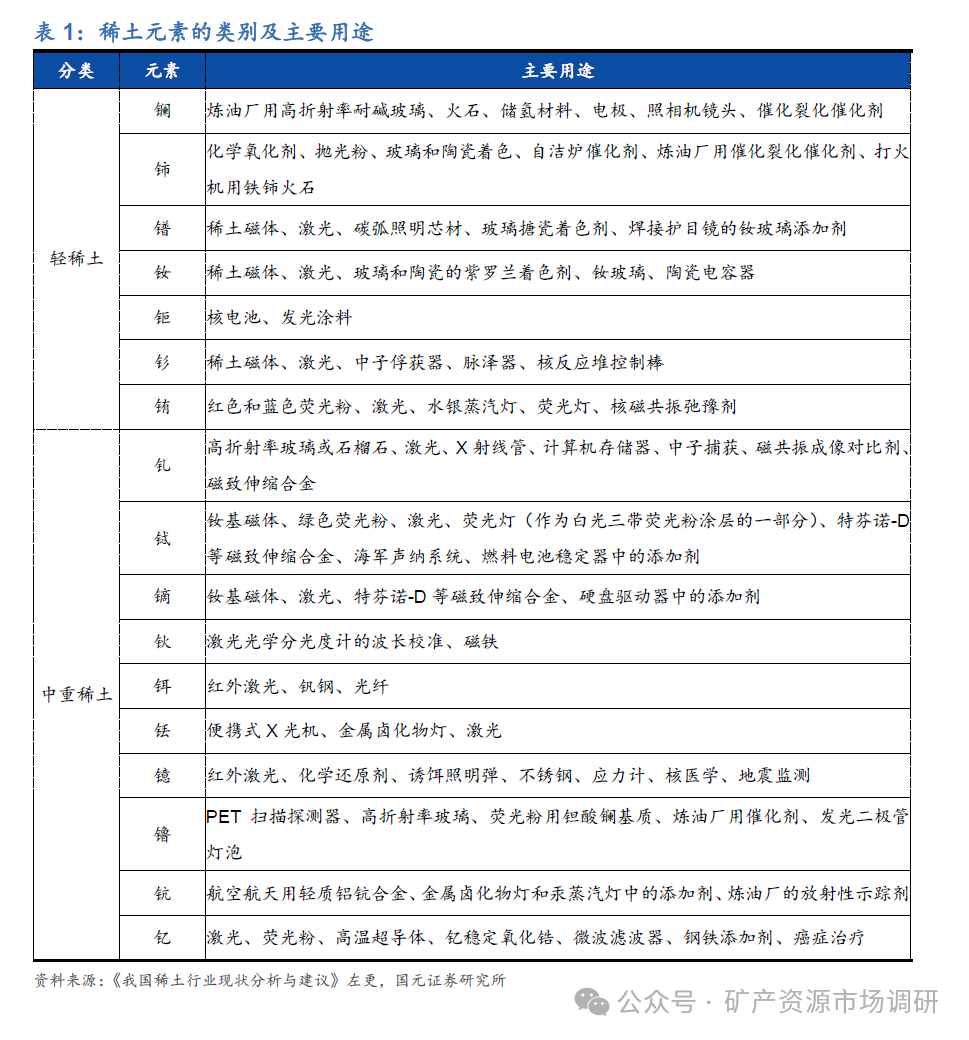
按稀土硫酸盐溶解度的差异,可以分为轻稀土(锦组稀土,包括锏、饰、错、钦、钜、够、销)和中重稀土(钯组稀土,包括钊、钺、镝、钦、饵、钰、镜、籍、铳、钯)。这两类稀土无论在储量分布上还是在终端应用方面都有显著不同,轻稀土在应用领域上较重稀土更为广泛、用量更大;而中重稀土则集中应用于航空航天、军事国防及新材料合成等高科技领域,较轻稀土更稀缺、单价更昂贵。
稀土的产业链模式较为稳定,一般包括5个上下游环节:开采选矿、冶炼分离、功能材料制备、终端应用、循环回收。其中,开采选矿和冶炼分离属于通常意义上的稀土上游原料供应环节;中游功能材料制备是对稀土原料的进一步制备形成稀土永磁、催化、储氢、抛光和发光等功能材料;下游应用于多种终端产品,应用领域包括航空航天、新能源汽车、风电设备、电子信息、石油化工、冶金等,循环回收则是从稀土生产废料或末端废料中回收稀土资源并进行循环再生利用。在整个稀土产业链中,上下游各环节的关系紧密,任何一个环节的变动都会对整个产业链格局产生重大影响。
稀土产业链关键环节全球仅有少数国家具备生产能力。
美国、澳大利亚具备稀土矿开采能力,英国可以生产稀土金属,法国、爱沙尼亚具备稀土冶炼分离能力,德国拥有稀土永磁体生产能力。在东南亚国家中,马来西亚和缅甸具有稀土开采和冶炼分离能力,越南能够生产稀土金属和永磁体。此外,日本在稀土产业链下游的稀土金属和永磁体环节具备生产能力,俄罗斯、印度也能够进行稀土开采和冶炼分离,非洲国家布隆迪具备稀土矿开采能力。目前,我国是全球唯一具备稀土全产业链产品生产能力的国家。
2、政策推动稀土产业高质量发展,保障国内稀土安全供给
稀土作为全球争夺的战略性矿产资源,在航空航天、国防军工、电子信息、新能源等高精尖产业发挥着重要作用。随着新一轮科技革命和产业变革的加速演进,全球供应链安全风险凸显,大国资源安全保障重点也从大宗矿产向关键矿产转移。在此背景下,稀土的战略价值迅速提升,战略地位进一步凸显,已经成为大国资源竞争和产业博弈的重要对象。
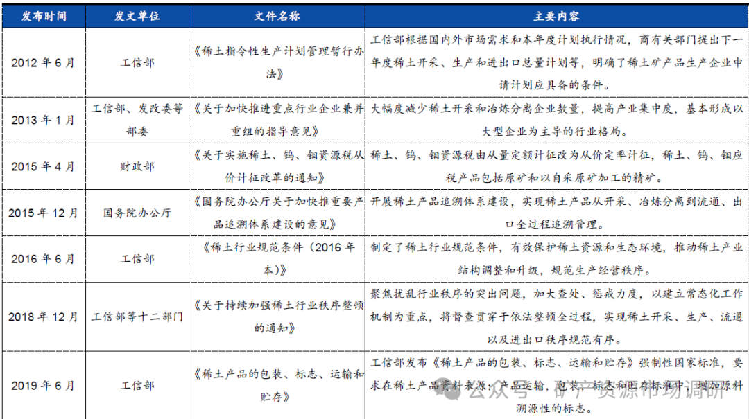
政策推动稀土产业高质量发展,保障国内稀土安全供给。稀土供给安全不仅由资源内部安全决定,还受到政治、经济、技术、环境等外生安全问题的影响。为此,我国政府出台了多项政策以保障稀土供给安全、推动中国稀土产业健康可持续发展。中国稀土产业相关政策大体可分为产业政策、贸易政策、管制政策与储备政策,共同构成稀土供给安全政策体系。
其中,产业政策主要针对稀土产业的结构优化问题;贸易政策主要针对稀土产品的进出口的失衡问题;管制政策主要由标准管制、开采管制、环境管制、税费管制等政策组成,从多方面对稀土产业的发展进行调控,保障稀土供给安全;储备政策主要针对稀土供应链的韧性问题。通过政策的组合拳,从而提升我国对全球稀土矿产资源的治理能力,提高在全球稀土价值链的话语权。
稀土技术方面,2023年12月,商务部和科技部联合发布了最新版《中国禁止出口限制出口技术目录》,明确了稀土技术的出口限制。其中,涉及稀土的禁止出口技术包括稀土萃取分离工艺技术、钞钴/钦铁硼/锦磁体制备技术、稀土硼酸氧钙制备技术等,限制出口技术包括离子型稀土矿山浸取工艺、稀土萃取剂的合成工艺及配方、金属材料的稀土改性添加技术等。
目前,我国进口稀土类型以上游稀土矿和稀土化合物为主,出口主要类型为下游稀土合金及永磁制品。根据海关总署统计,我国进出口的稀土类型包括包括稀土金属矿、稀土金属、稀土化合物和稀土合金及永磁,其中,稀土化合物又包括氧化稀土、氯化稀土、氟化稀土、碳酸稀土等。自2018年起,我国稀土进口数量超过出口数量,且进出口产品结构明显分化。2024年我国累计进口稀土11.1万吨,偏上游的稀土金属矿和稀土化合物分别占比43%、55%;累计出口稀土7.8万吨,主要是中下游制品,其中稀土金属和稀土合金及永磁合计占比83%。