江苏省海上光伏开发建设实施方案(2025—2030年)
来源: | 购买报告:136-997-996-97微信 | 发布时间: 2025-01-04 | 730 3612次浏览 | 🔊 点击朗读正文 ❚❚ | 分享到:



链接:江苏光伏发电市场投资建设与运营数据统计

链接:江苏光伏发电市场投资建设与发展前景预测深度调研分析报告

链接:江苏海上光伏发电市场投资建设与发展前景预测深度调研分析报告

链接:江苏分布式光伏发电市场投资建设与发展前景预测深度调研分析报告

链接:江苏光伏设备升级改造、退役市场投资建设与发展前景预测深度调研分析报告


江苏省海上光伏开发建设实施方案(2025——2030年)

发展海上光伏是贯彻国家能源发展战略的重要举措,是构建新型能源体系的重要内容,也是拓展发展空间、破解能源资源约束瓶颈、促进产业绿色低碳发展的重要抓手。为深入贯彻落实党中央、国务院和关于碳达峰碳中和战略部署﹐扎实推进海洋强省建设,根据国家《关于促进新时代新能源高质量发展的实施方案》《大力实施可再生能源替代行动的指导意见》等要求,结合自然资源部门新的用海政策和我省“十五五”能源、电力发展布局,对原《江苏省海上光伏开发建设实施方案(2023-2027年)》项目场址进行优化调整,重点利用海上风电场区、围海养殖区和电厂确权温排水区开展海上光伏项目建设,形成《江苏省海上光伏开发建设实施方案( 2025—2030年)》.

一、总体要求

坚持以习近平新时代中国特色社会主义思想为指导,全面贯彻党的二十大和二十届二中、三中全会精神,完整、准确、全面贯.彻新发展理念,积极践行“四个革命、一个合作”能源安全新战略,加快构建新型能源体系,持续推进可再生能源高质量发展,按照生态友好、节约集约、安全可靠、分步实施的总体思路,推动海上光伏规模化发展、立体式开发,全力打造沿海地区千万千瓦级海上光伏基地,助力沿海地区产业绿色低碳发展。到2027年,海上光伏集约化开发迈出坚实步伐,绿色低碳转型取得明显成效,建成千万千瓦级海上光伏基地,全省海上光伏累计并网规模达到1000万千瓦左右。到2030年,全省绿色低碳发展水平显著提升,海上光伏累计并网规模达到1500万千瓦以上,力争达到2000万千瓦。

二、重点任务

(一)科学谋划,集约布局海上光伏项目场址

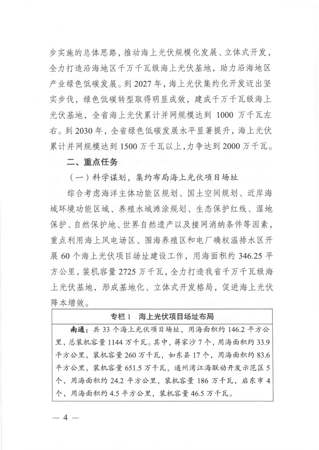
综合考虑海洋主体功能区规划、国土空间规划、近岸海域环境功能区域、养殖水域滩涂规划、生态保护红线、湿地保护、自然保护地、世界自然遗产以及接网消纳条件等因素,重点利用海上风电场区、围海养殖区和电厂确权温排水区开展60个海上光伏项目场址建设工作,用海面积约346.25平方公里,装机容量2725万千瓦,全力打造我省千万千瓦级海上光伏基地,形成基地化、立体式开发格局,促进海上光伏降本增效。

专栏1海上光伏项目场址布局

南通:共33个海上光伏项目场址,用海面积约146.2平方公里,总装机容量1144万千瓦。其中,蒋家沙7个,用海面积约33.9平方公里,装机容量260万千瓦,如东县17个,用海面积约83.6平方公里,装机容量651.5万千瓦,通州湾江海联动开发示范区5个,用海面积约24.2平方公里,装机容量186万千瓦,启东市4个,用海面积约4.5平方公里,装机容量46.5万千瓦。


连云港:共13个海上光伏项目场址,用海面积约64.2平方公里,总装机容量535万千瓦。其中,连云区 10个,用海面积约40.1平方公里,装机容量390万千瓦;灌云县3个,用海面积约24.3平方公里,总装机容量145万千瓦。

盐城:共14个海上光伏项目场址,用海面积约135.9平方公里,总装机容量1046万千瓦。其中,响水县1个,用海面积约7.5平方公里,装机容量58万千瓦,射阳县2个,用海面积约3.9平方公里,装机容量30万千瓦,大丰区7个,用海面积约64.8平方公里,装机容量499万千瓦,东台市2个,用海面积约24.85平方公里,装机容量191万千瓦,竹根沙2个,用海面积约34.8平方公里,装机容量268万千瓦。

(二)稳步实施,加快国家光伏基地开发建设

充分利用新型光伏技术,按照“先行先试、集约开发”的思路,加快推进中核田湾、启东和国华如东共3个、280万千瓦已列入国家第三批大型风电光伏基地的海上光伏项目建设并按期建成投产。在全面总结国家大型海上光伏基地建设经验基础上,稳步实施后续海上光伏项目,确保完成2027年和2030年海上光伏建设目标。

专栏2已纳入国家第三批大型光伏基地项目

中核田湾200万千瓦海上光伏项目:位于连云港市连云区,包括L1-1~L1-5共5个项目场址,利用田湾核电站温排水海域开展200万千瓦级海上光伏项目建设,项目拟利用海域面积约20.8平方公里,年利用小时数约1100小时。

启东40万千瓦海上光伏项目:位于启东市,利用工矿通信用海区Q1场址开展40万千瓦级海上光伏项目建设,项目拟利用海域面积约3.8平方公里,年利用小时数约1200小时。

国华如东40万千瓦海上光伏项目:位于如东县,利用工矿通信用海区 R5-1场址开展40万千瓦级海上光伏项目建设,项目拟利用海域面积约4平方公里,年利用小时数约1200小时。

(三)优化配置,促进海上光伏健康持续发展

沿海地区各设区市要科学制定海上光伏项目资源配置及投资开发主体确认工作机制,统筹推进海上光伏项目配置并组织实施,或委托县(市、区)组织开展配置,支持和鼓励民营企业、民营资本积极投资海上光伏项目。开展项目资源配置前,各设区市发展改革部门应组织自然资源、生态环境、水利、农业农村、林业、海事等有关部门,会商确定符合现行法律法规和政策要求并纳入本实施方案的项目场址,同时会同供电部门,研究确定海上光伏场址电力送出陆上汇集站初步方案,并作为场址背景材料纳入配置方案。

(四)就地消纳,助力构建区域新型能源体系

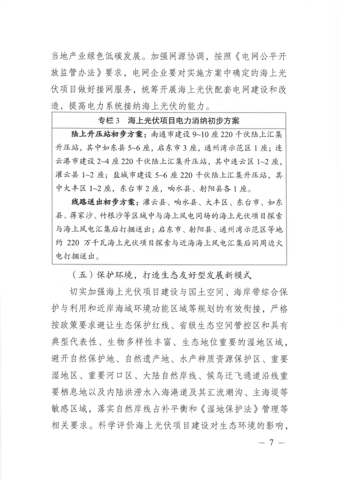
优化电源送出通道,充分利用项目周边已规划布局的海上风电、清洁高效火电等资源,实现“风光火”打捆送出,并按要求配置或购买功率不低于10%、时长2小时的新型储能设施(服务),实现多能互补一体化运行,提升海上风光基地送出稳定性和开发经济性。积极开展海上光伏汇集升压站优化布局工作,对场址相近、容量匹配的光伏项目,优先考虑合建汇集升压站,节约土地资源。电网企业要开展海上光伏接网消纳专项方案研究,按照就近接入、就地消纳的原则,优先考虑海上光伏采用220千伏及以下电压等级就近接入消纳条件较好地区,支持地方开展低(零)碳园区建设,助力当地产业绿色低碳发展。加强网源协调,按照《电网公平开放监管办法》要求,电网企业要对实施方案中确定的海上光伏项目做好接网服务,统筹开展海上光伏配套电网建设和改造,提高电力系统接纳海上光伏的能力。

专栏3海上光伏项目电力消纳初步方案

陆上升压站初步方案:南通市建设9~10座220千伏陆上汇集升压站,其中如东县5~6座,启东市3座,通州湾示范区1座;连云港市建设2~4座220千伏陆上汇集升压站,其中连云区1~2座,灌云县1~2座;盐城市建设5~6座220千伏陆上汇集升压站,其中大丰区1~2座,东台市2座,响水县、射阳县各1座。

线路送出初步方案:灌云县、响水县、大丰区、东台市、如东县、蒋家沙、竹根沙等区域中与海上风电同场的海上光伏项目探索与海上风电汇集后打捆送出;启东市、射阳县、通州湾示范区等地约220万千瓦海上光伏项目探索与近海海上风电汇集后同周边火电打捆送出。

(五)保护环境,打造生态友好型发展新模式

切实加强海上光伏项目建设与国土空间、海岸带综合保护与利用和近岸海域环境功能区域等规划的有效衔接,严格按政策要求避让生态保护红线、省级生态空间管控区和具有典型代表性、生物多样性丰富、生态地位重要的湿地区域,避开自然保护地、自然遗产地、水产种质资源保护区、重要湿地区、重要河口区、大陆自然岸线、候鸟迁飞通道沿线重要栖息地以及内陆洪涝水入海港道及其汇流潮沟、主海堤等敏感区域,落实自然岸线占补平衡和《湿地保护法》管理等相关要求。科学评价海上光伏项目建设对生态环境的影响,开工前依法依规履行相关环评手续,施工过程中严格落实各项生态影响减缓措施、补偿措施及污染防治措施,减轻工程实施对海洋生态环境的不利影响。强化与互花米草等生态治理工作的衔接。严格落实项目投产运营后的生态修复、环境监测评价工作。因项目建设影响鸟类、水生生物的,应通过岸线整治等生态修复措施恢复鸟类适宜栖息地,采取人工鱼礁、增殖放流等进行水生生物补偿。

(六)规范建设,全面强化事前事中事后监管

投资开发企业要严格遵守有关法律法规,认真履行项目基本建设程序,积极主动办理项目开工建设前的各项手续。在取得自然资源、生态环境、林业、海事、军事等相关主管部门和有关单位的意见或批复后方可开工建设,坚决杜绝不具备条件的项目未批先建、边干边批。凡是存在不符合法律法规、不符合相关规划、不符合环保和用地用海等各类政策的海上光伏项目,一律不得实施。相关部门按照《企业投资项目事中事后监管办法》等要求,切实加强海上光伏项目事中事后监管工作,各设区市要组织投资开发企业在“江苏省能源领域重大项目综合服务监管平台”填报进展情况并按月监测调度。对于项目法人发生变化,建设规模、建设内容等发生重大变更,建设单位应依法依规变更投资项目备案证等相关信息,及时与电网企业开展接网对接。

(七)融合创新,提升沿海产业创新发展能力

加强海上光伏基础性、前瞻性关键技术研究,重点推动适应海洋盐雾环境的高效组件、抗恶劣海况的大跨度刚性及锌铝镁支架、智能化逆变器和可靠箱变等重大技术攻关和新型装备研发,加快大容量、高密度、高安全、低成本的新型储能装置研发,推动海上光伏、储能等核心技术自主化,着力打造一批海上光伏“链主企业”,持续保持我省光伏发电产业竞争力。加强创新平台建设,推行“揭榜挂帅”“赛马”等机制,充分整合省内外科研院所、高校、企业等创新资源,构建以企业为主体、市场为导向、产学研深度融合的技术创新体系,聚焦海上光伏以及区域型新型电力系统研究,促进沿海地区产业绿色低碳发展。

三、保障措施

沿海地区各设区市要进一-步完善工作机制,明确海上光伏资源配置、前期工作、项目建设和建成投运等时间节点﹐积极协调解决项目推进过程中的相关问题,将海上光伏项目纳入各级政府重大项目清单,强化用地用海、环境保护、电网接入等要素保障。投资开发企业严格落实安全生产主体责任,全面加强施工安全、运维安全、涉网安全和应急管理,开展通航安全论证,强化与海上风电运维、海缆通道等的统筹协调,特别是要加强海上光伏抗台风、风暴潮、海冰等潜在风险因素的针对性工程和主动安全设施设计,落实安全基础设施和应急装备建设,提升应急保障能力。省发展改革委(能源局)加强监督执行和评价分析,根据海上光伏项目建设进展情况,优化调整实施方案。


具体见下:

图片

图片

图片

图片

图片

图片

图片

图片

图片

图片

图片

图片

图片

图片

图片

图片

图片