山西省关于做好2024年风电、光伏发电开发建设竞争性配置有关工作的通知
来源: | 购买报告:136-997-996-97微信 | 发布时间: 2024-10-09 | 872 3612次浏览 | 🔊 点击朗读正文 ❚❚ | 分享到:



链接:山西省风电投资建设与运营数据统计

链接:山西风电市场投资建设与发展前景预测深度调研分析报告(2024版)》

链接:山西分散式风电市场投资建设与发展前景预测深度调研分析报告(2024版)》


链接:山西省光伏发电投资建设与运营数据统计

链接:《山西省光伏发电市场投资建设与发展前景预测深度调研分析报告(2024版)》

链接:《山西分布式光伏发电市场投资建设与发展前景预测深度调研分析报告(2024版)》





各市能源局:

为做好本年度全省集中式风电、光伏发电开发建设工作,我局编制了《山西省2024年风电、光伏发电开发建设竞争性配置工作方案》(以下简称《工作方案》),已经省人民政府同意,现印发给你们,请认真贯彻落实并就有关事项通知如下:

一、加快存量项目建设

各市能源局要认真梳理2021年-2023年已纳入建设计划的风电、光伏发电项目,健全工作台账,抓好跟踪问效,与自然资源、生态环境、水利、林草、文物等有关部门协同联动,合力推进项目建设,确保尽早开工,按期投产达效。要完善项目退出机制,及时梳理上报投资积极性不高、确实无法建成的项目。

二、建立“两大体系”耦合机制

各市要建立新型能源体系与现代化产业体系耦合发展机制,积极对接新兴产业发展需要,因地制宜布局建设风电、光伏项目,推动新能源项目与产业链协同发展,培育能源领域新质生产力。鼓励支持重点产业、重点企业使用绿电,促进绿电资源就地转化,推动产业布局、空间布局、绿电布局相统一,增强新型能源体系与现代化产业体系的协同性、匹配性,加快我省能源资源优势向产业优势、发展优势转化。

三、高水平做好项目储备

各市能源局要按照“开工一批、储备一批、谋划一批”的思路,紧扣可利用土地资源、风光资源禀赋、电力消纳等关键环节,摸清本区域风电、光伏开发资源家底,深入研究探索推动新型能源体系与现代化产业体系耦合发展的路径,因地制宜做好新项目谋划储备。

四、高质量做好项目申报

一要严格做好项目初审。要严格按照《工作方案》要求,坚持公开、公平、公正原则,认真审核把关项目申报材料,充分考虑申报企业已有项目开发建设情况,防范各类风险,初选出前期工作扎实、具备开工条件、能够按时建成并网的项目。为保障晋北采煤沉陷区新能源基地项目用地需求,涉及的云冈、新荣、左云、浑源、灵丘、广灵6县区本年度暂不安排风电、光伏项目。

二要规范项目开发秩序。要遵守国家相关政策,严格落实国家关于不正当市场干预行为专项整治工作要求。获得年度开发建设指标的项目,申报单位和运营单位须为同一主体,严禁在建设期和全容量并网后5年内擅自转让,违者取消转让方和受让方参与全省范围内风电、光伏发电项目开发资格。

三要按时上报项目材料。请按期上报正式文件(3份)和项目资料(纸质版10份,U盘电子版2份),其中需提供项目选址范围带坐标的原始cad/shape/kmz电子文件,于10月20日前报送至省能源局,逾期不予受理。


附件:山西省2024年风电、光伏发电开发建设竞争性配置工作方案.pdf


山西省能源局         

2024年9月26日  

山西省 2024 年风电、光伏发电开发建设竞争性配置工作方案

为贯彻落实“四个革命、一个合作”能源安全新战略,纵深推进我省能源革命综合改革试点,统筹新能源项目布局、新型能源体系、现代化产业体系“三位一体”同步推进,发展能源新质生产力,本着高效集约开发、市场主体多元、公平竞争优选等原则,做好本年度集中式风电、光伏发电项目竞争性配置工作,特制定本方案。一、申报规模优先保障完成我省风电、光伏发电“十四五”规划目标,兼顾中长期发展,综合考虑全省全社会用电量、外送电量、电网消纳能力、非水电可再生能源消纳责任权重等因素,结合项目建设周期、各市开发潜力,本年度拟安排风电、光伏保障性并网规模1270 万千瓦。

(一)年度基本规模。综合考虑资源禀赋、网架结构、消纳能力等,确定各市年度基本建设规模,通过竞争性配置确定项目。

(二)项目单体规模。按照单体项目不低于10 万千瓦实施基地化、规模化发展,利用已投产新能源项目升压站及送出线路的扩建项目不受规模限制。

二、申报条件

(一)企业条件1.申报企业应为独立的法人主体,具有连续投资能力和新能源项目开发建设、运营经验。申报企业应诚实守信,认真履行已批复项目开发建设承诺,在国家和省信用平台上没有未过期的失信记录。2.申报企业需与县级以上人民政府签订资源开发协议。

(二)项目条件

  1. 申报项目须符合国家和我省产业发展等相关规定。

2.申报项目选址须符合自然资源、环保、水利、林草、文物等国家有关要求。须明确项目用地性质,符合国家对风电、光伏发电用地政策,符合国土空间规划、文物保护单位保护规划,落实生态环境分区管控要求,不涉及生态保护红线、自然保护区、风景名胜区、森林公园、湿地公园、基本农田等禁止建设区域。

3.风电项目须提供一个完整年度的测风数据,光伏项目须提供土地租赁协议。

4.申报项目要认真做好项目选址工作,避免与已列入计划或同期申报项目的坐标重叠。

三、组织程序

(一)市级初评。由各市根据附件

(1)确定的规模,在项目储备工作基础上,充分考虑企业已有项目开发建设承诺履行情况,结合本区域实际,坚持公开、公平、公正的原则,对拟申报项目进行初评,将初评工作开展情况及初选结果按期报送省能源局。 

(二)省级评审。由省能源局牵头,组织发改、自然资源、生态环境、水利、林草、文物等相关部门,电网企业及行业专家组成评审组,对申报项目进行评审打分,按分值排名,并对不符合申报条件的项目进行淘汰,现场确定项目名单。纪检部门、山西能监办全程参与监督。

(三)网站公示。评审结果(拟纳入年度开发建设项目清单)在省能源局网站公示,公示信息包括项目名称、申报单位、建设规模、建设地点等。 

(四)印发通知。公示结束,省能源局将拟确定的项目清单报请省政府审定后印发实施。

四、工作要求 

(一)严格竞争性配置

  1. 坚持公开、公平、公正原则,公开方案、流程、结果,实施项目公平竞争优选配置。规范开发建设秩序,不得将产业配套作为项目开发建设的门槛。

2.申报企业按照附件(2)(3)要求提供相关资料和承诺书,确保材料真实性。提供虚假申报材料的企业,一经发现取消年度申报资格,两年内不得参加我省新能源项目申报。

3.项目优选过程中将综合考虑企业的申报材料以及申报企业已有风电、光伏项目的建设进度、质量等情况。

(二)统筹高质量开发 

1.坚持高效集约开发。实施基地化、规模化、集约化开发,因地制宜加快存量项目建设和新项目谋划储备,优先支持资源条件好、土地条件成熟、送出条件好、能尽快建成并网的项目。申报项目要求在 2026 年 12 月底前全容量并网发电。

2.坚持市场主体多元。充分发挥各类资本优势,鼓励央企驻晋企业、省属企业、民营企业参与风电、光伏项目开发建设。鼓励国有企业至少拿出 10%的项目股权吸引民营企业参股。3.坚持“两大体系”耦合发展。增强新型能源体系与现代化产业体系的协同性、匹配性,优先支持与开发区、重大招商引资项目一体化布局的风电、光伏项目,围绕新能源产业链延链补链强链需要,鼓励头部企业参与风电、光伏项目建设,促进新能源就地转化。

(三)完善全流程监管

1.已获得年度开发建设指标的项目,在规定期限内不得擅自转让,一经发现和查实,取消其参与全省范围内风电、光伏发电项目开发资格。

2.各市能源局要认真梳理已安排项目建设情况,建立健全工作台账,抓好跟踪问效,加强部门协同,分类指导项目单位加快手续办理,推动项目尽早开工建设、尽早建成达效。对于项目核准(备案)、建设、并网进度较慢的市,省能源局将在下一轮新能源指标安排中统筹核减。

3.列入本年度竞争性配置清单但未按期建成的项目,各市能源局要依据项目开发建设承诺于2027 年1 月底前提出废止或核减规模的意见,上报省能源局。

附件:

(1)各市风电、光伏开发建设申报规模

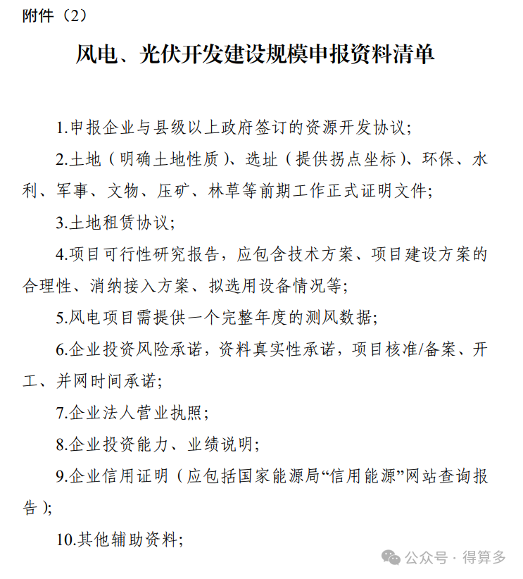
(2)风电、光伏开发建设规模报送资料清单

(3)风电、光伏开发建设申报企业承诺书

图片



图片


图片