购买报告,联系在线客服或136-997-996-97(微信)
更多相关内容,关注微信公众号
链接:《湖北省风电市场投资建设与发展前景预测深度调研分析报告(2024版)》
链接:《湖北省分散式风电市场投资建设与发展前景预测深度调研分析报告(2024版)》
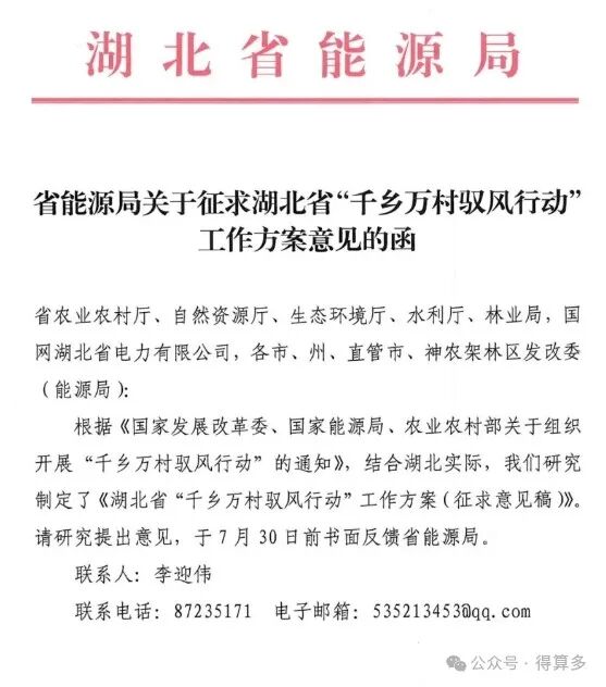
7月18日,湖北省能源局发布《省能源局关于征求湖北省“千乡万村驭风行动”工作方案意见的函》。
根据方案,2024年,湖北省安排100万千瓦左右乡村风电建设规模,因地制宜选择100个村先行试点。每个地市(含恩施自治州)可申报一个试点县(市、区),每个试点县(市、区)原则上建设规模不超过7万千瓦,布点7-10个行政村,单个村不超过2万千瓦。潜江、仙桃市原则上建设规模不超过3万千瓦,布点3-5个行政村。天门市的乡村风电项目纳入国家农村能源革命试点县建设实施方案,不再重复申报。
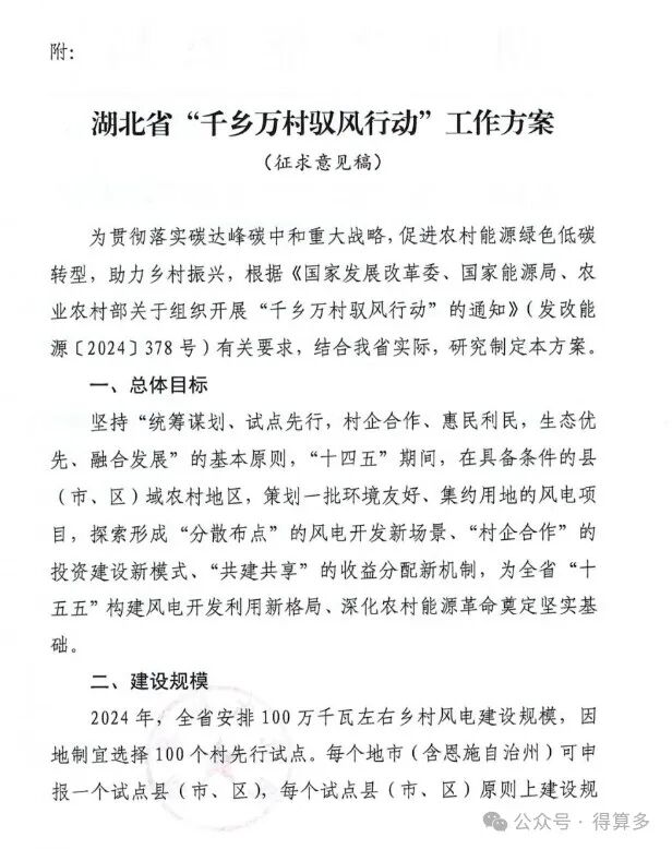
湖北省“千乡万村驭风行动”工作方案(征求意见稿)
为贯彻落实碳达峰碳中和重大战略,促进农村能源绿色低碳转型,助力乡村振兴,根据《国家发展改革委、国家能源局、农业农村部关于组织开展“千乡万村驭风行动”的通知》(发改能源〔2024]378号)有关要求,结合我省实际,研究制定本方案。
一、总体目标
坚持“统筹谋划、试点先行,村企合作、惠民利民,生态优先、融合发展”的基本原则,“十四五”期间,在具备条件的县(市、区)域农村地区,策划一批环境友好、集约用地的风电项目,探索形成“分散布点”的风电开发新场景、“村企合作”的投资建设新模式、“共建共享”的收益分配新机制,为全省“十五五”构建风电开发利用新格局、深化农村能源革命奠定坚实基础。
二、建设规模
2024年,全省安排100万千瓦左右乡村风电建设规模,因地制宜选择100个村先行试点。每个地市(含恩施自治州)可申报一个试点县(市、区),每个试点县(市、区)原则上建设规划,不涉及永久基本农田、生态保护红线、自然保护地和天然林地等。要依法开展环境影响评价,在满足风电通用技术标准和生态环境保护要求的基础上,重点关注项目对周边生产、生活、生态可能带来的影响,鼓励采用适宜乡村环境的节地型、低噪声、高效率、智能化的风电机组和技术,提高安全防护要求,积极融入乡村风貌,助力建设宜居宜业和美乡村建设。
(二)依法办理用地。要充分利用农村零散非耕地,对不占压耕地、不改变地表形态、不改变土地用途的用地,探索以租赁等方式获得。确需占用耕地的,应当依法依规办理用地手续。鼓励推广使用占地面积小、不改变地表形态、不破坏耕作层的节地技术和节地模式,节约集约使用土地。
(三)鼓励模式创新。创新开发利用场景、投资建设模式和收益共享机制。鼓励项目所在村集体依法通过土地使用权入股等方式按“村企合作”模式共享收益,共同参与风电项目开发建设运营,加强运维检修管理,保障机组稳定可靠运行和项目生产安全。鼓励综合利用各类新能源和能源新技术,构建以风电为主,分布式光伏、生物质等多种清洁能源为辅,高度自给的村镇微能网。参与“千乡万村驭风行动村企合作”的每个行政村年分配收益不少于5万元、不超过10万元,所获收益由村集体用于改善农村能源结构、改善农村面貌等,并将每年计划及落实情况报县级农业农村主管部门。
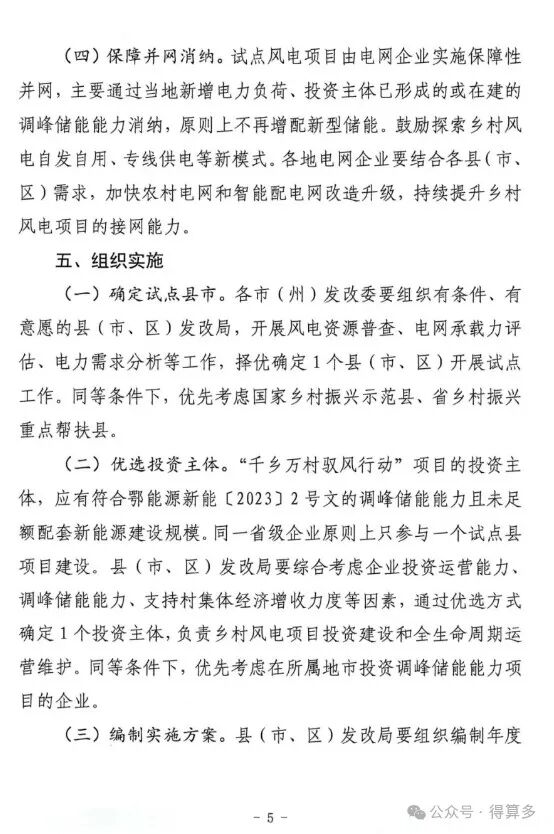
(四)保障并网消纳。试点风电项目由电网企业实施保障性并网,主要通过当地新增电力负荷、投资主体已形成的或在建的调峰储能能力消纳,原则上不再增配新型储能。鼓励探索乡村风电自发自用、专线供电等新模式。各地电网企业要结合各县(市、区)需求,加快农村电网和智能配电网改造升级,持续提升乡村风电项目的接网能力。
五、组织实施
(一)确定试点县市。各市(州)发改委要组织有条件、有意愿的县(市、区)发改局,开展风电资源普查、电网承载力评估、电力需求分析等工作,择优确定1个县(市、区)开展试点工作。同等条件下,优先考虑国家乡村振兴示范县、省乡村振兴重点帮扶县。
(二)优选投资主体。“千乡万村驭风行动”项目的投资主体,应有符合鄂能源新能〔2023]2号文的调峰储能能力且未足额配套新能源建设规模。同一省级企业原则上只参与一个试点县项目建设。县(市、区)发改局要综合考虑企业投资运营能力、调峰储能能力、支持村集体经济增收力度等因素,通过优选方式确定1个投资主体,负责乡村风电项目投资建设和全生命周期运营维护。同等条件下,优先考虑在所属地市投资调峰储能能力项目的企业。
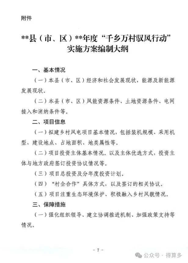
(三)编制实施方案。县(市、区)发改局要组织编制年度细化实施方案(编制大纲见附件),阐述本行政区域资源条件、电网承载能力、电力消费情况,明确投资主体、项目场址、地类属性、装机规模、总投资和分年度投资计划、建设时序安排、环境保护措施,说明地方组织推进机制、支持措施、项目收益分配机制、相关部门和单位支持性意见等。
(四)申报评审确认。市(州)发改委对县(市、区)实施方案进行审核后,以正式文件报送省能源局。省能源局会同省农业农村厅,对县(市、区)实施方案组织专家评审,按照“成熟一个、实施一个”的原则,对通过专家评审的县(市、区)实施方案,复函予以确认。
(五)加强监测监管。经省能源局确认实施方案的“千乡万村驭风行动”风电项目,作为一个整体,由县(市、区)发改局核准,办理相关行政审批手续后开工建设。核准机关及有关部门在职责范围内加强对实施方案内有关项目开发建设全过程监管,做好协调服务,督促项目业主落实主体责任、加快项目实施、及时组织验收。试点县(市、区)发改局每年11月底前将“千乡万村驭风行动”实施情况报送省能源局,并抄送省农业农村厅、自然资源厅。
附件:**县(市、区)**年度“千乡万村驭风行动”实施方案编制大纲